电子门铃的电路原理图
电工基础2026-03-07
电子门铃的电路原理图 图9是这种电子门铃的电原理图。当选择开关S1打向“门铃”处,按一下门铃按钮SB,门铃奏响音乐。当S1打向“灯光”处,扬声器B被断开,按下SB,D1~D4点亮,指示牌显示出“正在休息,请勿打扰”
闪烁灯控制电路
电工基础2026-03-07
闪烁灯控制电路 如图所示为闪烁灯控制电路。这种美妙的情景可通过装在前大灯的下方或尾箱部位的闪烁灯控制电路来实现。实际线路如图所示。电路中采用了3块集成电路,加上巧妙的电路连接,在摩托车夜间行驶时,能产
闪闪发光水晶宫(鱼缸)的电路
电工基础2026-03-07
闪闪发光水晶宫(鱼缸)的电路 在鱼缸假山里布置一盏会闪闪发光的小灯,即可构成闪闪发光的水晶宫,给鱼缸增添不少关键美景。如图所示电路,只要室内光线较暗时,它就会闪闪发光。
有趣的小玩具电路
电工基础2026-03-07
小玩具电路 如图所示为一种有趣的小玩具电路。合上电源开关后,3只小彩灯会随机发出红、绿、橙色。电路主要由六反相器CD4069数字集成电路与3只变色发光二极管等元器件构成。
鱼缸水泵自动开停控制电路图
电工基础2026-03-07
鱼缸水泵自动开停控制电路图 如图所示为鱼缸水泵自动开停控制电路。它采用两只555时基电路组成。其外围电路具有相似的结构,通过交连电容C5、C3形成闭环。该装置运行有两个状态:即工作状态和间歇状态。为了保证达到
争先进电子游戏电路
电工基础2026-03-07
争先进电子游戏电路
T形R-2R电阻网络D/A转换电路
电工基础2026-03-07
T形R-2R电阻网络D/A转换电路 ⑴电路结构 图 T形R-2R电阻网络D/A转换电路 ①电阻网;
气体高压点火器工作原理
电工基础2026-03-07
气体高压点火器工作原理 电源电压经过限流电阻R1后由二极管倍压整流。这时的输出电压可达500V左右。雪崩二极管VS1,可控硅VS2和阻容网络R2C4构成驰张震荡器。按下开关Q1时,电容C4开始充电,一旦电压达到
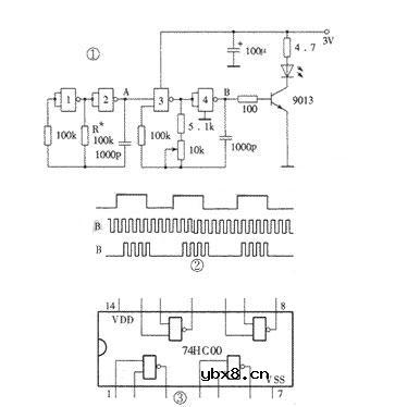
单通道红外遥控电路设计及应用
电工基础2026-03-07
单通道红外遥控电路设计及应用 单通道红外遥控发射电路如图1所示。在发射电路中使用了一片高速CMOS型四重二输入“与非”门74HC00。其中“与非”门3、4组成载波振荡器,振荡频率f0调在38kHz左右;“与非”门1、2组成
自动风扇控制器电路,Automatic Fan Contro
电工基础2026-03-07
自动风扇控制器电路,Automatic Fan Controller Description --------------------------------------------------------------------------------
5个灯的LED闪光灯驱动器电路,5 Lamp/LED Fla
电工基础2026-03-07
5个灯的LED闪光灯驱动器电路,5 Lamp/LED Flash Driver General Description of the following circuit. This circuit is based around HT–2050 manufactured by HOLTEK semiconductors. It is a low cost, low-po
黑暗感应开关电路,Dark Sensitive Switch
电工基础2026-03-07
黑暗感应开关电路,Dark Sensitive Switch Specifications -------------------------------------------------------------------------------- Dark Sensitive Switch is a simple project which operates
555步进脉冲发生器电路,555 stepper pulse
电工基础2026-03-07
555步进脉冲发生器电路,555 stepper pulse generator Specifications -------------------------------------------------------------------------------- The 555 Stepper Pulse Generator kit will help
200W功率的灯闪光电路,200W Lamp Flasher
电工基础2026-03-07
200W功率的灯闪光电路,200W Lamp Flasher Specifications -------------------------------------------------------------------------------- 200W Lamp Flasher kit is used to flash lamps, bulbs and h
直流伺服电动机驱动器电路,DC servo motor dr
电工基础2026-03-07
直流伺服电动机驱动器电路,DC servo motor driver Specifications -------------------------------------------------------------------------------- DC Servo Motor Driver kit, designed using MC33030
高电流双极步进电机控制器电路,High current bi
电工基础2026-03-07
高电流双极步进电机控制器电路,High current bipolar stepper motor controller Specifications
LM386等效电路
时间:2026-03-07
FU-5直耦甲类音频放大器电路
时间:2026-03-07
采用NE555的电热毯温控器电路
时间:2026-03-07
X86主板原理图设计的经验总结
时间:2026-03-07
JD1A-90调速器工作原理图分析
时间:2026-03-07
电子设计基础关键元器件篇(二):二极管
时间:2026-03-07
光电二极管检测电路的工作原理及设计方案
时间:2026-03-07
贴片二极管的检测技巧
时间:2026-03-07
先锋KYT-3OD型遥控风扇电路及检修案例
时间:2026-03-07
高效率PFC电路二极管选择方案
时间:2026-03-07
彩灯电路
时间:2026-03-05
三相异步电动机原理
时间:2026-03-04
三相异步电动机的七种调速方式
时间:2026-03-04
转角测量电路
时间:2026-03-05
经典的正弦波发生电路
时间:2026-03-05
电动机单线远程正反转控制电路图
时间:2026-03-04
USB转232电路图
时间:2026-03-04
电度表的工作原理
时间:2026-03-04
电风扇红外遥控器2
时间:2026-03-04
三相异步电动机的拆装详讲
时间:2026-03-04