电子元件2026-03-06
电力变压器绝缘技术处理 目前应用最广泛的电力变压器是油浸变压器和干式树脂变压器两种,电力变压器的绝缘即是变压器绝缘材料组成的绝缘系统,它是变压器正常工作和运行的基本条件,变压器的使用寿命是由绝缘
一文详解变压器的连接方法和联结组别
时间:2026-03-07
变压器绕制工艺与同名端基础知识详解
时间:2026-03-07
电力变压器的内部缺陷及诊断方法
时间:2026-03-07
如何进行变压器的空载试运行?有哪些步骤?
时间:2026-03-07
变压器的电压为什么会自己升高?变压器电压...
时间:2026-03-07
高频变压器和脉冲变压器的区别
时间:2026-03-07
电力变压器的运行原则 电力变压器的额定运行...
时间:2026-03-07
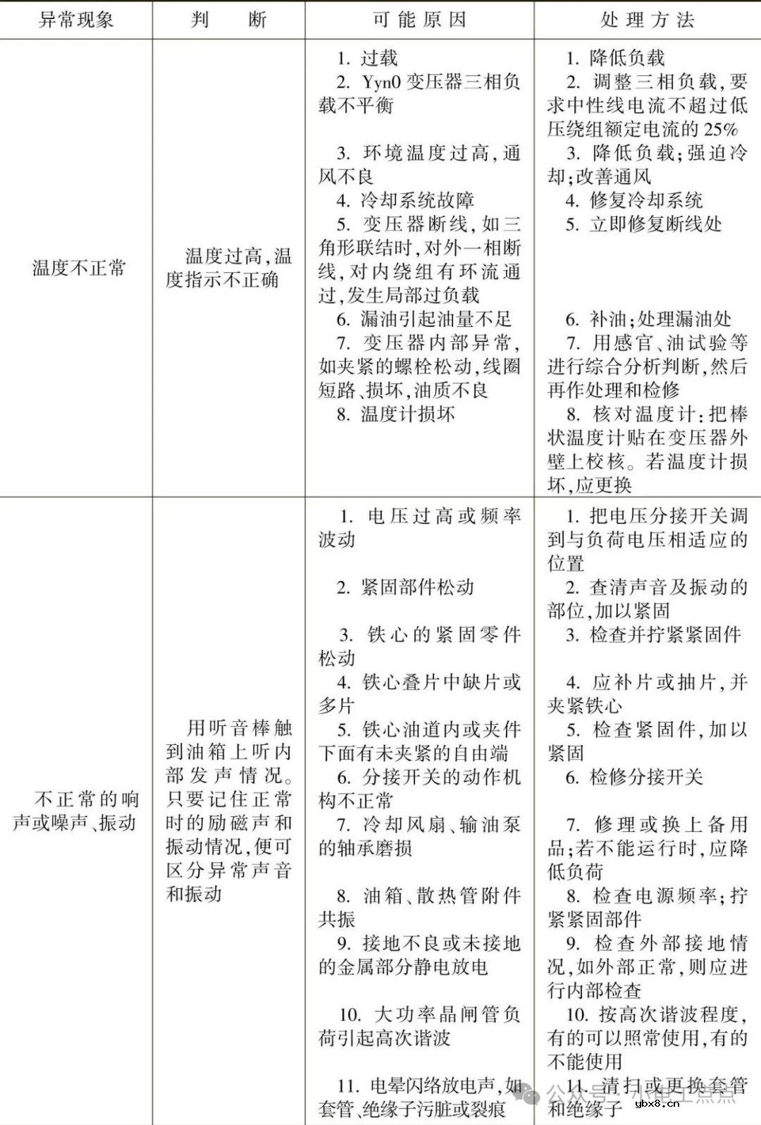
变压器运行中常见的异常现象应如何处理呢?
时间:2026-03-07
变压器冷却器的工作原理 变压器冷却器的作用
时间:2026-03-07
接地变压器的容量和功率的关系
时间:2026-03-07
玻璃釉电容器的结构与特点
时间:2026-03-05
电容器入门教程
时间:2026-03-05
关于STM32WL LSE 添加反馈电阻后无法起振的...
时间:2026-03-05
电阻的标称阻值和允许偏差
时间:2026-03-05
使用过滤器电容器和诱导器来抑制受辐射的EM...
时间:2026-03-05
LED固晶机龙头直面“寒冬”
时间:2026-03-05
浅谈高压贴片电容分类与性能参数
时间:2026-03-05
聚四氟乙烯电容器的结构与特点
时间:2026-03-05
漆膜电容器的结构与特点
时间:2026-03-05
复合介质电容器的结构与特点
时间:2026-03-05