当前位置:首页 > 电子元件 > 正文

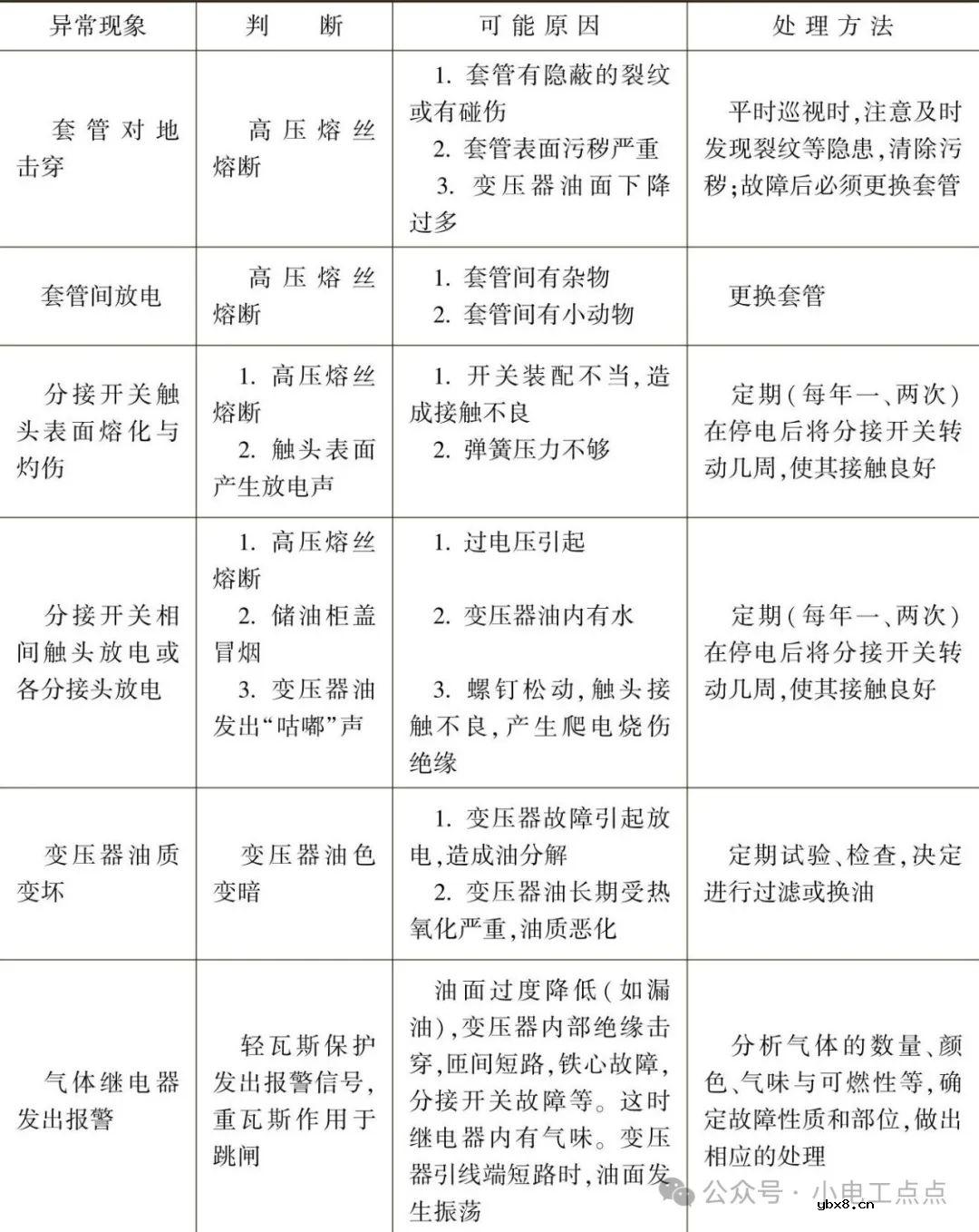
变压器运行中常见的异常现象应如何处理呢?

来源:网络  发布者:电工基础  发布时间:2026-03-07 11:24
变压器运行中常见的异常现象应如何处理? 审核编辑:刘清

变压器运行中常见的异常现象应如何处理?

变压器运行中常见的异常现象应如何处理呢?

变压器运行中常见的异常现象应如何处理呢?

变压器运行中常见的异常现象应如何处理呢?




审核编辑:刘清

相关热词:#变压器

最新文章
手机屏幕材质手机屏幕材质

时间:2026-03-07

手机内存手机内存

时间:2026-03-07

STN屏幕STN屏幕

时间:2026-03-07

TFT屏幕TFT屏幕

时间:2026-03-07

TFD屏幕TFD屏幕

时间:2026-03-07

UFB屏幕UFB屏幕

时间:2026-03-07

OLED屏幕OLED屏幕

时间:2026-03-07

手机电池常用类型手机电池常用类型

时间:2026-03-07

手机外置数码相机型号手机外置数码相机型号

时间:2026-03-07

手机屏幕尺寸手机屏幕尺寸

时间:2026-03-07