浅析初次使用LCD1602时都不能一次点亮显示的问题
电工问答2026-03-06
LCD 1602 是一种点阵式的字符型液晶屏,它能够同时显示16 x 02即32个字符。LCD 1602 液晶显示屏的原理是利用液晶的物理特性,通过电压对其显示区域进行控制,即可以显示出图形。1602是指显示的内容为16 x 2,即同
led隔离电源和非隔离电源的区别
时间:2026-03-06
电机旋变是啥意思 电机旋变的工作原理
时间:2026-03-06
磷酸铁锂电池bms方案 磷酸铁锂模组的BMS采样...
时间:2026-03-06
rtthread中使用lwip自带的tftp功能传输文件
时间:2026-03-06
UPS如何安装?如何配置计算?故障如何处理?
时间:2026-03-06
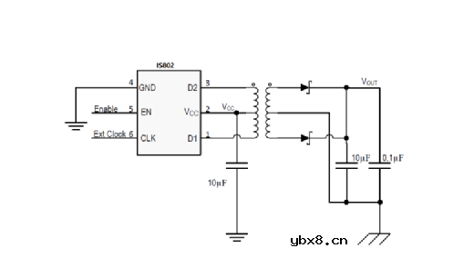
如何使用IS802做隔离电源呢?
时间:2026-03-06
什么构成了电压调节模块(VRM)?芯片的电源...
时间:2026-03-06
什么是空心杯电机?空心杯电机的工艺 空心杯...
时间:2026-03-06
大功率高压变频器的散热分析
时间:2026-03-06
变频器是怎样控制电机转速的呢?
时间:2026-03-06
什么是追踪缓存/转接卡?
时间:2026-03-06
瞬间抑制二极管(TVS)/瞬间抑制二极管(TVS)是...
时间:2026-03-04
什么是EPIC
时间:2026-03-06
什么是联合并行处理二级缓存?
时间:2026-03-06
什么是Speculative execution/SQRT?
时间:2026-03-06
什么是霍尔传感器
时间:2026-03-05
双向二极管起什么作用?
时间:2026-03-04
分组码,分组码 是什么意思
时间:2026-03-05
半导体材料的主要种类有哪些?
时间:2026-03-04
高级封装,高级封装是什么意思
时间:2026-03-04