环形变压器原理图_环形变压器绕线机原理
电子元件2026-03-06
环形变压器原理图 环型变压器的铁心是用优质冷轧硅钢片(片厚一般为0.35mm以下),无缝地卷制而成,这就使得它的铁心性能优于传统的叠片式铁心。环型变压器的线圈均匀地绕在铁心上,线圈产生的磁力线方向
CMOS触发器在CP边沿的工作特性研究
时间:2026-03-07
差分取样电路
时间:2026-03-07
一种数模结合三相正弦波发生器设计
时间:2026-03-07
共模反馈环路稳定性分析及电路设计
时间:2026-03-07
红外线自动门控制系统原理图
时间:2026-03-07
T型电阻网络型D/A转换器
时间:2026-03-07
简易心电图仪的设计
时间:2026-03-07
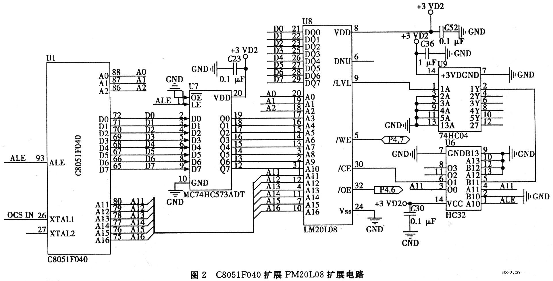
C8051FC40扩展PM23L08扩展电路
时间:2026-03-07
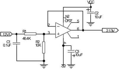
12V检测电压的调理电路
时间:2026-03-07
MUX(多路复用)电路
时间:2026-03-07
玻璃釉电容器的结构与特点
时间:2026-03-05
关于STM32WL LSE 添加反馈电阻后无法起振的...
时间:2026-03-05
电阻的标称阻值和允许偏差
时间:2026-03-05
使用过滤器电容器和诱导器来抑制受辐射的EM...
时间:2026-03-05
LED固晶机龙头直面“寒冬”
时间:2026-03-05
浅谈高压贴片电容分类与性能参数
时间:2026-03-05
聚四氟乙烯电容器的结构与特点
时间:2026-03-05
漆膜电容器的结构与特点
时间:2026-03-05
复合介质电容器的结构与特点
时间:2026-03-05
瓷介电容器的结构与特点
时间:2026-03-05