倍频电路(MC1596)的应用电路图
电工基础2026-03-05
倍频电路(MC1596)的应用电路图
实用倍频电路图(可以用模拟量)
电工基础2026-03-05
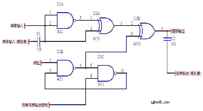
实用倍频电路图(可以用模拟量)
具有倍频输出的振荡器电路图
电工基础2026-03-05
具有倍频输出的振荡器电路图
CBB18型聚丙烯薄膜电容器
时间:2026-03-05
CBB21、CBB21B型金属化聚丙烯薄膜直流电容器
时间:2026-03-05
CBB23型金属化聚丙烯薄膜电容器
时间:2026-03-05
CBB25型金属化聚丙烯薄膜电容器
时间:2026-03-05
CBB24型金属化聚丙烯薄膜电容器
时间:2026-03-05
CBB40型金属化聚丙交流电容器
时间:2026-03-05
CBB62、CBB62B型金属化聚丙薄膜交流电容器
时间:2026-03-05
CBB60、CBB61和CBB65型交流电动机用聚丙烯电...
时间:2026-03-05
CBB81(CB221)、CBB92型高压聚丙烯电容器
时间:2026-03-05
聚四氟乙烯电容器的结构与特点
时间:2026-03-05
彩灯电路
时间:2026-03-05
三相异步电动机原理
时间:2026-03-04
转角测量电路
时间:2026-03-05
经典的正弦波发生电路
时间:2026-03-05
三相异步电动机的七种调速方式
时间:2026-03-04
电度表的工作原理
时间:2026-03-04
电动机单线远程正反转控制电路图
时间:2026-03-04
三相异步电动机的拆装详讲
时间:2026-03-04
USB转232电路图
时间:2026-03-04
石英晶体钟脉冲发生器
时间:2026-03-05