看电路图有没有哪些捷径可走呢?
电子元件2026-03-05
没有捷径可走! 电路原理图都包含了哪些信息? 首先是基础元器件的功能,任何复杂的电路都是由最基本的元器件组成的,就算是集成电路,也是由大量门电路所组成的阵列 。
LoRa设计的常见10大问
时间:2026-03-05
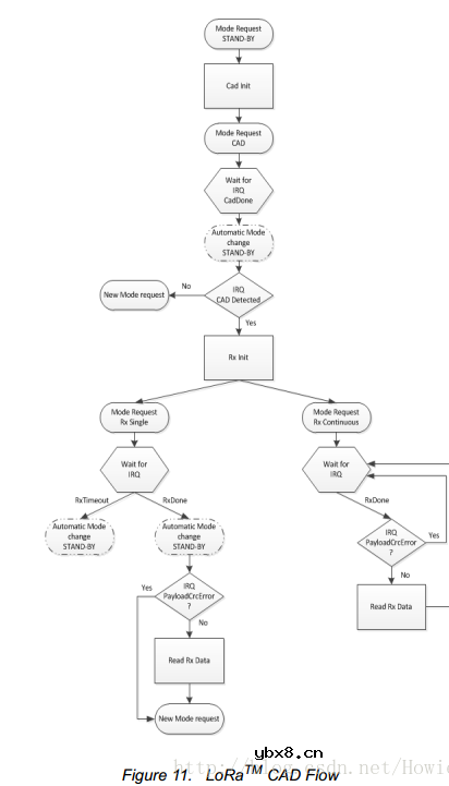
LoRa之信道活动检测工作原理解析
时间:2026-03-05
BLE、ZigBee、Wi-Fi、NB-IoT、LoRa 物联网...
时间:2026-03-05
如何消除红眼现象/调节对比度/修整图象
时间:2026-03-05
LoRa终端通信设计中应该考虑的协议灵活性
时间:2026-03-05
基于网络的数据采集与控制系统轻松实现
时间:2026-03-05
一图解密你不知道的NB-IoT知识
时间:2026-03-05
精密运放如何在功率较低的情况下实现快速多...
时间:2026-03-05
NB-IoT应用多元化及最后一里瓶颈
时间:2026-03-05
变压器的结构、工作原理、用途、及分类?
时间:2026-03-05
玻璃釉电容器的结构与特点
时间:2026-03-05
表贴电容的分类
时间:2026-03-05
关于STM32WL LSE 添加反馈电阻后无法起振的...
时间:2026-03-05
RI-80F型高压高阻玻璃釉膜电阻分压器
时间:2026-03-05
电阻的标称阻值和允许偏差
时间:2026-03-05
电容在交流电路中是怎样工作的?
时间:2026-03-05
高压电容怎么测好坏_如何提高高压电容寿命
时间:2026-03-05
电容屏也有区别?自电容屏和互电容屏有什么...
时间:2026-03-05
一文读懂,电容器的工作旅程
时间:2026-03-05
如何绕制电感与选择磁芯减小寄生电容
时间:2026-03-05