直流伺服电动机驱动器电路,DC servo motor dr
电工基础2026-03-07
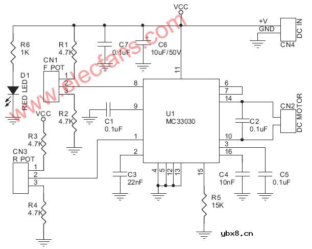
直流伺服电动机驱动器电路,DC servo motor driver Specifications -------------------------------------------------------------------------------- DC Servo Motor Driver kit, designed using MC33030
一文详解变压器的连接方法和联结组别
时间:2026-03-07
基于纳芯微NSIP3266全桥驱动芯片的平面变压...
时间:2026-03-07
变压器的作用、原理及分类
时间:2026-03-07
食油纯度检测器电路图
时间:2026-03-07
水分检测器电路图(一)
时间:2026-03-07
水分检测器电路图(二)
时间:2026-03-07
自制土壤湿度计电路图
时间:2026-03-07
简易土壤湿度测试器电路图
时间:2026-03-07
土壤需水报知器电路图
时间:2026-03-07
温室自动浇水装置电路图
时间:2026-03-07
彩灯电路
时间:2026-03-05
三相异步电动机原理
时间:2026-03-04
三相异步电动机的七种调速方式
时间:2026-03-04
转角测量电路
时间:2026-03-05
经典的正弦波发生电路
时间:2026-03-05
电动机单线远程正反转控制电路图
时间:2026-03-04
电度表的工作原理
时间:2026-03-04
电风扇红外遥控器2
时间:2026-03-04
三相异步电动机的拆装详讲
时间:2026-03-04
USB转232电路图
时间:2026-03-04