给大家分享两个防盗门报警器电路图;希望能够对大家有所启发。

这个防盗门报警器电路图是由555芯片组成的模拟汽笛声的一种报警器;大家可以参考。

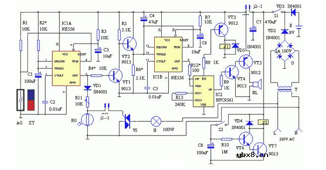
这个电路相对比较复杂,电路由触发装置、单稳态延时电路、报警声发生器、音频功放电路、灯光控制电路、预置封锁电路和电源电路等部分组成。

BZ:金属蜂鸣器 C1:5UF电容器 C2:电容器 D1:IN4007二极管 FT:微型闪光灯 L1:氖灯 Q1:三极管 Q2:可控硅整流器 R1:200Ω电阻 R2:820Ω电阻 R3:10M电阻器 T1:反向变压器 T2:4kv触发线圈
相关热词:#电路图
三极管做开关的常用电路画法及使用误区
时间:2026-03-07
浅谈MOSFET与三极管的ON状态区别
时间:2026-03-07
三级管型号详细识别方法详解
时间:2026-03-07
npn三极管三个管脚如何判别
时间:2026-03-07
三极管Vbe和温度的关系是什么
时间:2026-03-07
三极管9013 9014 跟8050之间有什么区别
时间:2026-03-07
s8050三极管和ss8050三极管区别在那里?
时间:2026-03-07
s8050参数详解之s8050三级管引脚图
时间:2026-03-07
3dd15d参数详解
时间:2026-03-07
如何检测光电三极管
时间:2026-03-07
彩灯电路
时间:2026-03-05
电动机单线远程正反转控制电路图
时间:2026-03-04
三相异步电动机原理
时间:2026-03-04
三相异步电动机的拆装详讲
时间:2026-03-04
USB转232电路图
时间:2026-03-04
三相异步电动机的七种调速方式
时间:2026-03-04
转角测量电路
时间:2026-03-05
经典的正弦波发生电路
时间:2026-03-05
电度表的工作原理
时间:2026-03-04
电风扇红外遥控器2
时间:2026-03-04