
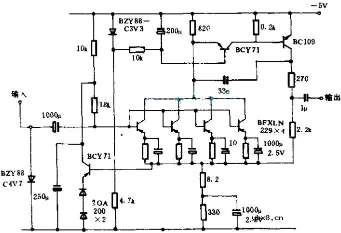
本电路是一个低噪声的放大器,其输入与工作在室温下的ORP10锑化甸检波器相连接。4个低噪声晶体管并联作为第一级,以便与连接在输入端的低噪声电平的光敏电阻(30欧姆)相配。有效噪声系数为3dB,电压增益为220,带宽大于1MHz。
相关热词:
绝缘电阻用什么来测量_绝缘电阻测量方法
时间:2026-03-05
怎么判断晶片电阻好坏
时间:2026-03-05
贴片电阻怎么识别_贴片电阻识别方法
时间:2026-03-05
贴片电阻的阻值识别方法
时间:2026-03-05
区块链应用平台9BaaS的接入指南
时间:2026-03-05
WiMAX信道功率测量方案
时间:2026-03-05
智能天线是怎样炼成的?
时间:2026-03-05
贴片电阻怎么看阻值
时间:2026-03-05
可调电阻怎么接线
时间:2026-03-05
可调电阻怎么测量好坏
时间:2026-03-05
彩灯电路
时间:2026-03-05
三相异步电动机原理
时间:2026-03-04
转角测量电路
时间:2026-03-05
经典的正弦波发生电路
时间:2026-03-05
电度表的工作原理
时间:2026-03-04
电动机单线远程正反转控制电路图
时间:2026-03-04
三相异步电动机的拆装详讲
时间:2026-03-04
三相异步电动机的七种调速方式
时间:2026-03-04
USB转232电路图
时间:2026-03-04
半球牌调温电炉电路图
时间:2026-03-04