1、电源电路
单片机外部电路涉及到模拟电路的主要是运放放大电路,电源电路,ADC信号调理电路。涉及到数字电路的主要是二极管,三极管,mos管。这些基本概念和基本电路一定要理解,你可以去翻书,也可以去百度,反正要搞懂。
常见的电源稳压电路有5V稳压,3.3V稳压。如下图:

F1为保险丝,超过一定电流就断开,保险丝最右边一般接开关。电源的输入输出都要加一组电容,这组电容一般由无极电容104和电解电容组成,电解电容一般都大于10UF。严格来说,输入端的电解电容要大于输出端。这里常用的降压芯片有ASM1117系列,LM317系列,78系列。稳压芯片的选择,主要考虑它的最大输出电流以及压降,压降越大,能够提供的电流就越小。大电流时,往往需要加大铜箔散热或者加散热片,同时使用大封装降压芯片。当电流很大时,我们一般不用降压型的稳压芯片,而是采用开关式电源。
2、常见运放电路

同相放大电路

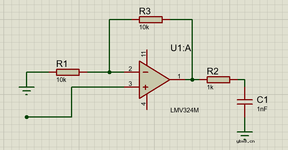
反相放大电路
运放还有其它三种常用电路,有兴趣的可以去看看。这三种是加法电路,减法电路,三个运放组成的仪用放大器。常见的运放集成电路有358,324两种。
3、二极管
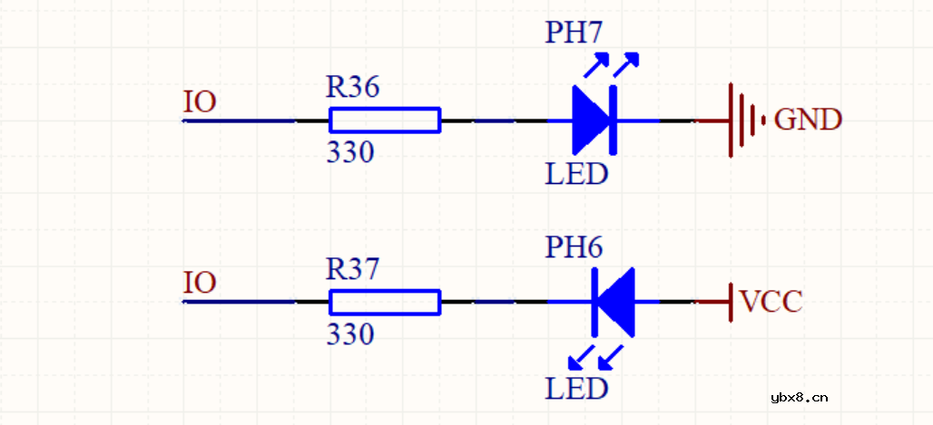
二极管具有单向导通特性,常用来进行保护作用,比如稳压管。LED灯也是二极管的一种。二极管是有极性(正负极),普通的二极管导通电压在0.4-0.7V左右,LED灯是在1.6-2.2V之间。LED灯的限流电阻一般选择330欧或者470欧。至于为什么这么大?是可以计算的:(VCC-LED导通电压)/LED工作电流=限流电阻。还有一种3V左右的LED,这个驱动时,就要把限流电阻改小点。

4、三极管
三极管有两种类型PNP(8550)和NPN(8050)。8550是常用的PNP三管,8050是常用的NPN三极管。箭头指向竖线的是PNP三极管,反之就是NPN三极管。竖线左边是基极B,右边两个电极有箭头的叫作发射极E,没箭头的叫作集电极C。

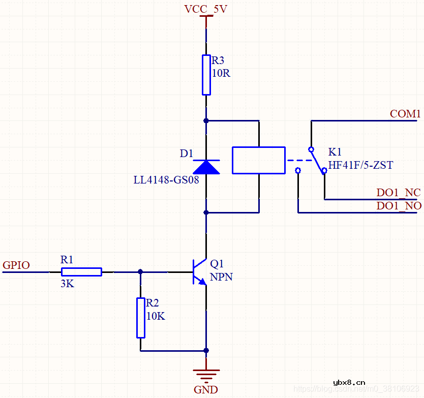
NPN三极管控制继电器的一个电路参考图。

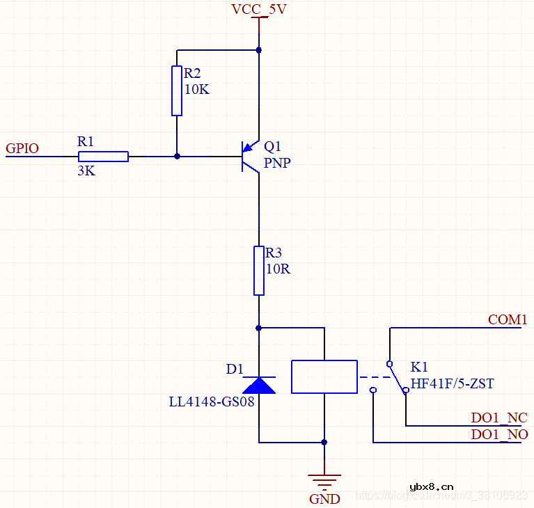
PNP三极管控制继电器的一个电路参考图。

我们板子上用的蜂鸣器驱动电路如上图,采用的5V供电,单片机IO设置成开漏模式。如果采用3V蜂鸣器,就把IO设置成推挽模式,然后,R1可以去掉。开漏模式是使用外部上拉电阻来实现输出高电平的。
在单片机控制电路里,三极管通常用来作为开关。当NPN三极管的BCE电压满足B>C,B>E时,三极管CE两极导通。当PNP三极管的BCE电压满足B从这里可以发现,NPN是高电平控制导通,PNP是低电平控制导通。 NPN控制C极输出低电平,是无法控制C极输出高电平的。PNP是控制C极输出高电平,是无法控制C极输出低电平的。从这里我们发现, B极与C极电平是反相的,NPN是B极输入高电平,C极输出低电平。PNP是B极输入低电平,C极输出高电平。 负载都是接在C极的,不要接在E极,切记。
在单片机输入电路中,如果外部有效触发信号是低电平。那么,我们就用PNP三极管,如果有效电平是高电平,我们就使用NPN三极管。这样,只需要把外部信号通过分压后接到三极管的B极,把三级管的C极接到单片机IO引脚就行了。
5、模电基础知识小结
学习模拟电路的元器件,可以按照以下步骤来学习:
第一步:掌握元器件的基本概念。
第二步:了解元器件的图形符号以及电路符号的识别
第三步:去理解元器件的基本工作原理
第四步:熟悉元器件的常见应用电路
模拟电路的知识很多,也很难,在这里简要的提一下。这个模拟电路需要不断的学习,不断的总结的。在以后的学习以及工作中也是需要不断学习思考的,是一个长期学习的过程。好多大企业招聘很重视应聘者的基础知识。扎实的基础知识,有利于学习其他更深层次的知识和技术。
突破人形机器人控制器性能瓶颈:高效稳定的...
时间:2026-03-05
一文讲懂开关电源的阻尼振荡
时间:2026-03-05
使用过滤器电容器和诱导器来抑制受辐射的EM...
时间:2026-03-05
智能硬件遭遇销量困局 看社区O2O如何破解
时间:2026-03-05
物联网新时代,关于安全的5大错误认知
时间:2026-03-05
智能停车场一体化控制器方案简述
时间:2026-03-05
ZigBee应用于智能家居是否存在严重漏洞?
时间:2026-03-05
推动物联网发展,供电是基础设备的生命线
时间:2026-03-05
楼宇对讲走向标准化 四大发展方向明确
时间:2026-03-05
最帅“黑”科技:让普通手机可扫描3D
时间:2026-03-05
关于STM32WL LSE 添加反馈电阻后无法起振的...
时间:2026-03-05
玻璃釉电容器的结构与特点
时间:2026-03-05
表贴电容的分类
时间:2026-03-05
CB11型聚苯乙烯薄膜电容器
时间:2026-03-05
3PEAK高压零漂放大器契合精密应用
时间:2026-03-05
绝缘电阻表原理_绝缘电阻表的作用
时间:2026-03-05
绝缘电阻用什么来测量_绝缘电阻测量方法
时间:2026-03-05
压敏电阻坏了怎么替代
时间:2026-03-05
绝缘电阻该如何测量功率?如何使用兆欧表测...
时间:2026-03-05
终端电阻的使用方法及作用
时间:2026-03-05