工控原理2026-03-05
箱式变压器开关柜是一种负责箱式变压器供电和开关控制的电气设备,主要的作用是为箱式变压器提供保护和控制,并确保正常运行和安全使用。
工控原理2026-03-05
箱式变压器是一种小型的、封闭式的变压器设备,主要由高压开关、低压开关、电力变压器、防护柜体等组成。箱式变压器通常被用于供电、分配、升降压和调节电压等场合,可以分布式放置,用于电力分配和控制。它具有体
工控原理2026-03-05
箱式变压器是一种便携式的电力变压器设备,通常采用箱体结构,内部包括变压器、高压开关、低压开关、冷却系统等部分,箱体材质、大小和结构形式可以根据实际需求进行定制。箱式变压器可以实现高压和低压之间的电压
工控原理2026-03-05
微电网储能系统指的是对微电网内的可再生能源发电所产生的能量进行有效的储存和利用,以满足对未来电能的需求。它主要是利用各种储能技术,如电池、电容、超级电容、氢能等能量储存设备,将微电网内的多余能量进行
工控原理2026-03-05
电力监控系统的主要功能 电力监控系统是电力系统自动化的重要组成部分,主要用于实时监测和控制电力系统的运行状况,以保证电力系统的安全、稳定和高效运行。电力监控系统的主要功能如下:
工控原理2026-03-05
断路器五防是什么 断路器的五防(以下称为“五防”)是指断路器要具备以下五种防护功能:
工控原理2026-03-05
配电箱是一种用于室内电力配电和控制的装置。通常由熔断器、开关、插座、继电器以及其他电气元件组成。它可作为电力电缆布线的终端配线点,使线路的接线、开关、分闸等变得更加方便,也方便了检修维护工作。
工控原理2026-03-05
电力系统五大组成部分 电力系统是由五大组成部分组成的,包括以下几个方面:
工控原理2026-03-05
箱式变压器是一种用于变化电压的设备,由变压器主体和形成完整电气系统所需的所有设备组成。主要从结构、功能、组成等方面进行了介绍:
工控原理2026-03-05
箱式变压器的零线通常是指交流电的中性线,用来连接所有相线的交流电的共同点。在箱式变压器中,零线接口是非常重要的,因为它相当于分流整个变压器的电能,特别是对于安全性非常重要的大电流设备,必须确保其
工控原理2026-03-05
箱式变压器的零线和地线是重要的安全保护措施,正确的接法能够确保电气安全,避免可能的电器事故。箱式变压器中的零线和地线的作用不同,它们有各自的特点和用途。一般情况下,它们应该分别接在不同的端子上,
工控原理2026-03-05
箱式变压器冷却风机是箱式变压器的重要组成部分,它的作用是通过风扇将箱式变压器内部的热量散发出去,保证箱式变压器的稳定运行和延长使用寿命。以下是一些关于箱式变压器冷却风机的常见问题:
工控原理2026-03-05
箱式变压器噪音是指箱式变压器在运行过程中产生的声音。该噪音可能会影响到周围环境和人员的生活和工作质量。以下是一些箱式变压器噪音的相关问题:
工控原理2026-03-05
微电网是相对传统大电网的一个概念,是指多个分布式电源及其相关负载按照一定的拓扑结构组成的网络,是实现主动式配电网的一种有效方式,使传统电网向智能电网过渡。
工控原理2026-03-05
微电网光储智慧能量储存系统对微网系统中所有发电、充电、变流器、储能等设备、以及相关的环境、告警传感器等进行集中监控和管理。ESMS监控系统,通过智能化数据采集及传输模块进行设备信息、传感器状态等的采集;
工控原理2026-03-05
箱式变压器的噪音处理测量是通过对其运行时产生的噪音进行检测、分析和处理来降低噪音的水平。以下是一些测量的正确方法:
LM386等效电路
时间:2026-03-07
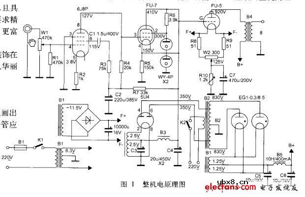
FU-5直耦甲类音频放大器电路
时间:2026-03-07
采用NE555的电热毯温控器电路
时间:2026-03-07
X86主板原理图设计的经验总结
时间:2026-03-07
JD1A-90调速器工作原理图分析
时间:2026-03-07
电子设计基础关键元器件篇(二):二极管
时间:2026-03-07
光电二极管检测电路的工作原理及设计方案
时间:2026-03-07
贴片二极管的检测技巧
时间:2026-03-07
先锋KYT-3OD型遥控风扇电路及检修案例
时间:2026-03-07
高效率PFC电路二极管选择方案
时间:2026-03-07
智能硬件遭遇销量困局 看社区O2O如何破解
时间:2026-03-05
配电变压器的工作原理和作用
时间:2026-03-05
低压配电方式有三种 低压配电的作用
时间:2026-03-05
电力系统中性点常用接地方式特点及适用范围
时间:2026-03-05
中线安防保护器对电网中三次谐波的治理
时间:2026-03-05
什么是单母线接线?主接线的普遍规律
时间:2026-03-05
智能电网包括什么?它的先进性和优势是?
时间:2026-03-05
区块链钱包的基本类型和特点以及工作原理介...
时间:2026-03-05
智慧工厂能耗在线监控平台开发能源管控系统...
时间:2026-03-05
比特快车正式发布了新品矿机比特快车R1
时间:2026-03-05