一、漏电原因分析
路灯设施漏电分为“灯杆带电”和“电缆漏电”,这两类现象产生的场景有以下几种:
1)路灯杆内电缆绝缘损坏导致电线与灯杆接触,使灯杆带电。
2)灯头漏电。照明灯头虽然设计有防水功能,但绝缘发生变化或者线路被雷击后,灯头存在漏电的可能。
3)路面积水侵入灯杆内部导致漏电。多雨季节或台风来临时,雨水过多,城市内涝,路灯杆若淹没于水中,水位超过灯门高度,接线头防水措施不足,这些都会导致漏电。
4)电缆绝缘变化。路灯供电线路比较长,有的线路可能长达数公里,并且都埋于地下,时间久了会受侵蚀发生绝缘变化,或受外力影响导致电缆皮破损,电缆绝缘降低就可能导致漏电。
在电路分析中,以上漏电现象多为单相接地故障。《低压配电设计规范》( GB /T 50054—2011) 第5.2.9条规定“TN 系统中配电线路的间接接触防护电器切断故障回路的时间,应符合下列规定: 配电线路或仅供给固定式电气设备用电的末端线路,不宜大于5 s”。假设某一段路灯线路长1km,采用VV-1kV4X25mm²+1×16 mm²电缆,当线路末端发生单相金属性接地故障时,故障电流Id = 122. 3A,对于常用的额定电流为63A的断路器,很难在5s内切断电路。如果发生单相非金属性接地故障,现有的断路器更可能是根本无法切断故障回路。
单相接地故障中,故障点电压会下降,另外两相电压会升高,但是由于LED 路灯电源大多数是宽范围设计,电压低至90V也可以正常工作,因此无法通过肉眼观察亮灯情况来发现故障。路灯线路由于电缆与大地接触,且距离很长,电缆的对地分布电容所产生的漏电容易超过一般漏电保护器的整定范围,导致无法合闸,常规的漏电保护器也无法加装。
二、剩余电流继电器的原理及主要用途
剩余电流继电器是检测剩余电流,将剩余电流值与基准值相比较,当剩余电流值超过基准值时,发出一个机械开闭信号(使机械开关电器脱扣或声光报警装置发出报警)的电器。剩余电流继电器通常与低压断路器或低压接触器等组成组合式剩余电流保护装置,主要适用于交流50Hz,额定电压400V及以下的TT和TN系统配电线路,用来对电气线路进行接地故障保护,防止接地故障电流引起的设备损坏和电气火灾事故,也可用来对人身触电危险提供间接接触保护,因而可以在低压供配电系统中广泛应用。
2.1 间接接触电击保护
间接接触电击保护的措施是自动切断电源。GB 13955“对间接接触电击事故的防护”规定:“间接接触电击事故防护的主要措施是采用自动切断电源的保护方式,以防止由于电气设备绝缘损坏发生损坏事故。当电路发生绝缘损坏造成接地故障。其故障电流值小于过电流保护装置的动作电流值时,应安装剩余电流保护装置。”研究表明,人体接触电压的安全值为 50 V。为保证人身安全,电气装置的任何部分发生绝缘故障时,一旦接触电压超过 50 V 时,需要在规定的时间内自动切断故障部分电源。过电流保护装置受电气线路和设备及自身动作值限制,不能自动切断电源。剩余电流保护装置不受负荷电流影响,可与过电流保护装置配合使用,作间接接触电击保护。
2.2 接地故障保护
接地是带电导体和大地、接地的金属外壳或与地有联系的构件之间的接触,其故障可能导致人身电击伤亡和设备损坏,严重时可能引发电气火灾。接地故障保护过去通常采用过电流保护装置进行保护,当接地故障电流大于过电流保护装置定值时,由过电流保护装置切断故障电路。TT系统中额定电流较大、配电线路较长的线路,TN系统中带电导线落地接地故障、不安全的金属性接地故障、电弧性接地故障时,都有可能出现接地故障电流小于过电流保护动作整定电流,过电流保护装置不动作的情况。剩余电流保护装置,或带接地故障保护的断路器,能可靠地进行接地故障保护。
2.3 电气火灾保护
电气火灾通常由电气短路引起,电气短路包括金属性短路和电弧性短路。前者是带电导体间(如相与相之间、相与 N 线之间)短路,多以高温熔焊金属为通路,故障电流以千安计,高温易使绝缘氧化而自燃,火灾危险虽大,但可用带短路保护的断路器和熔断器保护,由断路器瞬时动作切断电源,避免火灾。后者是带电导体对地短路,多以电弧为通路,故障电流虽小,但一方面电弧长时间延续,局部温度高,很容易点燃周边可燃物质,引发火灾;另一方面,又不足以使一般断路器动作跳闸切断电源。所以电弧性短路引起火灾危险远大于金属性短路。带剩余电流动作保护功能的断路器可在过电流保护装置不动作的情况下切断保障电路,防止电弧性短路引发的电气火灾。
三、安科瑞ASJ系列剩余电流继电器
3.1 型号和功能

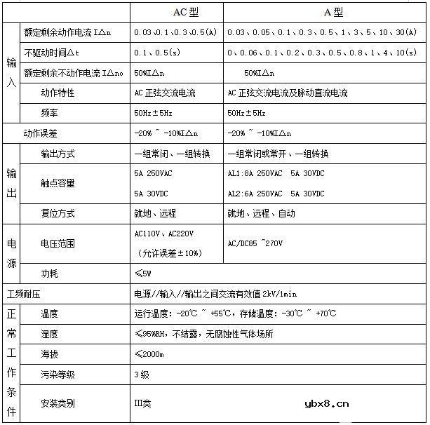
3.2 技术参数


注:①ASJ10L- LD1A额定剩余动作电流IΔn为10mA-30A连续可调;
②ASJ10L- LD1A不驱动时间Δn为0-10S连续可调。
四、 剩余电流继电器的其他应用场合举例
4.1 智能化住宅建筑及宾馆客房
住宅及宾馆中的电熨斗、电吹风、电热水壶,使用频率高,容易发生导线破损、水溅到插座等情况,严重危害人身安全,需要监测漏电流并进行保护。智能化住宅建筑和宾馆客房中安装了剩余电流继电器,可以在发生漏电或触电的情况下切断电源,保护人身安全。
4.2 智能化建筑中的游泳池
现代运动场、宾馆多为带有游泳池的智能化建筑,为了保证游泳池清洁,一般的游泳池都设有循环水泵系统。游泳池是人群密集的场所,为了保证人员的安全,游泳池的循环水泵系统都要装设剩余电流继电器。保证在循环水泵系统出现漏电故障时能及时跳闸,切断电源,保护人身安全。
4.3 智能化建筑工地
智能化建筑施工工地常用到散装水泥和混凝土搅拌机、塔式起重机等各种建筑机械,手钻、切割机等各种移动式用电工具,需要向它们临时供电。一般建筑工地环境潮湿,人员繁多,结构复杂,用电设备多为移动式,且配电线路长而复杂,容易受到外力破坏,很容易造成漏电,危害人员的安全。因此,在建筑工地一般要设置额定剩余动作电流在30 mA左右的剩余电流继电器。
五、 注意事项
5.1 剩余电流动作继电器外部所有接线要正确,否则可能导致误动作和拒动作。
5.2 国际电工委员会标准 IEC4.79 确定,50Hz交流电流通过人体时,如果不超过30mA时,人体不会因发生心室纤维性颤动而死亡。因此,特殊场所剩余电流动作继电器对于漏电电流的设置要达到人性化。
5.3 剩余电流式动作继电器不对相与相、相与零线之间的触电提供保护;被保护线路不得与未保护线路混用,中性保护线不得重复接地。
六、小结
剩余电流监测产品安装在路灯配电系统线路中,可以起到提前对漏电事故的预警和漏电保护作用,继电器和监测仪可以提供持续实时监测和监控。用高科技手段提高路灯配电系统安全管理水平,远程监控,漏电保护的同时,提前预测,预警和预排查,减少路灯漏电事故的发生。
相关热词:#智能电网
CBB18型聚丙烯薄膜电容器
时间:2026-03-05
CBB20型交流金属化聚丙烯薄膜电容器
时间:2026-03-05
CBB21、CBB21B型金属化聚丙烯薄膜直流电容器
时间:2026-03-05
CBB23型金属化聚丙烯薄膜电容器
时间:2026-03-05
CBB25型金属化聚丙烯薄膜电容器
时间:2026-03-05
CBB24型金属化聚丙烯薄膜电容器
时间:2026-03-05
CBB30型交流密封金属化聚丙烯电容器
时间:2026-03-05
CBB40型金属化聚丙交流电容器
时间:2026-03-05
CBB62、CBB62B型金属化聚丙薄膜交流电容器
时间:2026-03-05
CBB60、CBB61和CBB65型交流电动机用聚丙烯电...
时间:2026-03-05
什么是单母线接线?主接线的普遍规律
时间:2026-03-05
未来什么技术占主流?会是区块链吗?
时间:2026-03-05
浅谈区块链下的智能合约
时间:2026-03-05
浅显易懂地揭开.Net生态系统的神秘面纱!
时间:2026-03-05
对技术的执着和美的追求变成了程序员的“诗...
时间:2026-03-05
什么是区块链技术_区块链技术解析
时间:2026-03-05
微电网一般结构是什么 微电网结构中包含几条...
时间:2026-03-05
配电站和变电站简述
时间:2026-03-05
智能电网配电系统的工作原理、组成及应用
时间:2026-03-05
为什么需要断路器故障保护 断路器常见故障和...
时间:2026-03-05