湿敏电阻是利用湿敏材料吸收空气中的水分而导致本身电阻值发生变化这一原理而制成的。工业上流行的湿敏电阻主要有氯化锂湿敏电阻,有机高分子膜湿敏电阻。
工业上流行的湿敏电阻主要有1、半导体陶瓷湿敏元件;2、氯化锂湿敏电阻;3、有机高分子膜湿敏电阻。
湿敏电阻的特点是在基片上覆盖一层用感湿材料制成的膜,当空气中的水蒸气吸附在感湿膜上时,元件的电阻率和电阻值都发生变化,利用这一特性即可测量湿度。
湿敏电容一般是用高分子薄膜电容制成的,常用的高分子材料有聚苯乙烯、聚酰亚胺、酪酸醋酸纤维等。当环境湿度发生改变时,湿敏电容的介电常数发生变化,使其电容量也发生变化,其电容变化量与相对湿度成正比。

问题1:
对于HR202手册的理解:有两个要点Power supply: 1.5V AC(Max sine)【1.5V AC】,Operating frequency: 500Hz-2kHz【供电频率】
所以上面的电路图对于这两点是有理解的但是理解的不到位,手册中推荐的输入高电平占空比要大于低电平才能将电容冲满电的方法是不对的,因为对于湿敏电阻来说她不是一个确切的电阻。
而是Central value: 31kΩ(at 25Celsius, 1kHz ,1V AC, 60%RH)在湿度为60%的条件下对湿敏电阻提供频率1Khz 的1VAC时的阻抗。所以单纯的施加高占空比的1Khz不能体现湿敏电阻的阻抗特性。
问题2:
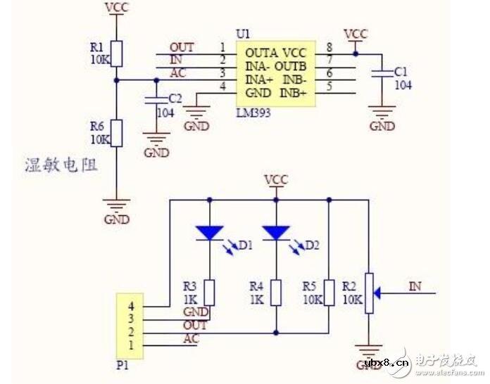
由于上诉方法不成功所以,我就查淘宝有卖相关模块的没有,发现销量貌似都还不错。但是都是电阻分压然后通过比较器LM393输出DO信号,也提供了所谓的AO输出接口。
模块图片如下:

但是手册上明明写的要求提供交流电啊!这货能对吗?自己搭了个电路,我去毛输出没有啊。。。疑惑别人买回去还写好评的是怎么用的!
方法:
没办法了找供应商,搞了半天找到了一份资料,看着很有到里就将原来错误的电路修改了一下:
将充电电容去掉,湿敏电阻(Rh)不变,标定电阻(Rf)换成51K(接近31K即可),检测IO接到AD输入端口(我用的STM32 的PC0即ADC_IN10)。
测量方法是将Rh和Rf接口IO设置为 推挽输出,然后输出频率为1KHz的方波,两个方波相位相反(即Rh高电平时Rf低电平,Rh低电平时Rf高电平)。模拟AC输入。
然后在Rh接的IO口置位1的时候检测AI输入(在高电平中间时间采样比较准确),因为这时候相当于Rh与Rf串联,Rh接在Vcc端,中间采集到的AD对应电压就是Rf分压Vf。
所以Rf/(Rh+Rf) = Vf/Vcc,可以求得此时湿敏电阻的阻抗值然后根据阻值与温度偏移转换为湿度值。
总结:
什么事都得自己想办法解决,希望这篇帖子对以后用到HR202湿敏电阻的童鞋有帮助,节省电工们宝贵的时间啊。
注:对于手册中1.5V AC (Max),现在我使用的相当于3.3V,感觉只要提供这样一个模拟交流信号,湿敏电阻就能够达相应的阻抗特性。不知道是不是额定值误差更小呢?
对了下面附上在STM32中的相关程序,移植可用。实测精度在2%RH左右,估计软件在优化一下能达到1%。
薄膜电路技术在T/R组件中的应用
时间:2026-03-05
太阳能地暖的工作原理详解
时间:2026-03-05
运用环形压敏电阻器的马达噪音解决方案
时间:2026-03-05
如何选择贴片压敏电阻?选型时需要注意哪些...
时间:2026-03-05
电阻的原理和作用 电阻色环识别图 电路中电...
时间:2026-03-05
光伏并网中电表接线方案大全
时间:2026-03-05
光伏发电并网政策详情
时间:2026-03-05
中国光伏十大名牌排行
时间:2026-03-05
太阳能硅片生产工艺分析_太阳能硅片有辐射有...
时间:2026-03-05
太阳能热发电基本原理
时间:2026-03-05
电阻的标称阻值和允许偏差
时间:2026-03-05
零欧电阻的功能
时间:2026-03-05
PPTC热敏电阻在电池中的应用
时间:2026-03-05
水泥电阻规格及型号
时间:2026-03-05
气敏电阻的型号命名方法是怎样的
时间:2026-03-05
国巨片式电阻缺货涨价之应对方案 你要知道电...
时间:2026-03-05
RI-80F型高压高阻玻璃釉膜电阻分压器
时间:2026-03-05
电阻器的分类
时间:2026-03-05
电阻的额定功率
时间:2026-03-05
电阻的高频特性
时间:2026-03-05