一、LibraBFT算法简介
基本概念:
1. SMR(State Machine Replication):在计算机领域,SMR是在网络中不同副本间进行状态复制的一种协议。
2. Safety: 简单地理解就是共识的一致性保证,即诚实的节点能够达到状态一致;
3. Liveness: 简单地理解为区块链网络的可用性,类似于分布式系统中的分区可用性;
4. Epochs,实际的应用中,参与协议的节点的状态是随着时间而发展的,LibraBFT中通过epoch来支持这种状态更迭。
a. 每个epoch都是基于他的前一个epoch发展的。或者基于一个系统定义的初始epoch;
b. 每个epoch有一个唯一的epochid所标识;
c. 每当一个新的epochid被提交,当前这个epoch会结束,下一个epoch会开始;
5. LibraBFT假设网络是一个有全局稳定时间(GST),并且最大延时(ΔT)可控的 Partial Synchrony的网络;
6. LibraBFT假设非拜占庭节点一定会按照协议履行职责并且能保证可用。
7. Records,LibraBFT的状态是由一系列records组成的。主要包括四种,blocks、votes、quorum certificates(QCs)和 timeouts。
基本流程:

当一个节点被选择成主时,它会执行下面3个步骤:
第一,打包第n+1个区块Bn+1,并追加在最新的QC之上;
第二,将这个区块广播Bn+1给所有验证节点,诚实的验证节点会验证区块并返回投票信息给主节点。
第三,在没有bug的前提下,诚实节点会执行Bn+1。并且主节点在收集到足够的投票后会为这个区块发起一个QCn+1,并且广播。
经过上述一个周期的过程,链的长度会增长,变成h(init)← B1←C1.。. Bn+1←Cn+1。并且旧的leader会结束任期,新的leader会被选举出来并进行新一轮的区块打包。
二、Libra共识源码结构和子模块功能
Libra共识模块代码主要在 consensus 包中,它定义了Libra共识的抽象接口及其具体实现。目前Libra团队只实现了LibraBFT。consensus包是一个独立的可编译的单元,编译后生成一个库。其代码目录结构和各层级的模块的主要功能如下所示:
· consensus包目录结构如下:

· consensus包中各层级中定义的模块如下,如下所示:

三、Libra共识源码走读
1. Libra程序入口
Libra代码的入口在 。/libra_node/src/main.rs中,启动服务主流程的代码在 。/libra_node/src/main_node.rs,

上述NodeConfig是节点的配置,共识相关的配置在其之中,在 。/config/src/config.rs 中 ConsensusConfig结构中定义。
2. 共识模块初始化
初始化的代码在 。/consensus/src/consensus_provider.rs 中,该函数返回了一个 ChainedBftProvider 实例,该实例就是LibraBFT实例:

ChainedBftProvider 定义在 。/consensus/src/chained_bft/chained_bft_consensus_provider.rs 中,他有四个成员变量,分别是状态副本实例以及其余各个其他模块交互的客户端。

ChainedBftProvider 的new方法定义了其实例初始化的过程,

至此,共识实例初始化完毕~
3. 共识模块启动&运行流程
前面已经介绍完了共识模块初始化的过程,接下来我们看一下共识服务具体是如何运作的。LibraBFT服务启动函数是 ChainedBftProvider.start()。它实现了Libra共识的通用接口 ConsensusProvider,该接口定义在 。/consensus/src/consensus_provider.rs 中。ChainedBftProvider.start()的主要是启动smr,代码如下:

上述提到的 smr 是一个ChainedBftSMR的实例,ChainedBftSMR是libra StateMachineReplication接口的具体实现,ChainedBftSMR.start()是启动smr的完整流程。主要包括3个阶段,第一步:首先会同步到网络中的最新状态;第二步:初始化 block_store、proposal_generator、safety_rules、pacemaker、event_processor等;第三步:启动事件处理handler。


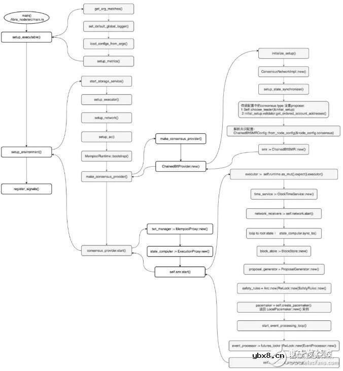
四、共识模块整体流程图
通过前面的介绍和代码走读,相信大家应该对libra共识的整体流程有一个比较清晰的认识了,接下来用一个流程图,帮助大家更加直观过整个流程。

相关热词:#区块链
为什么需要MOSFET栅极电阻?MOSFET栅极电阻...
时间:2026-03-05
NTC/PTC/CTR热敏电阻是什么?热敏电阻的使用...
时间:2026-03-05
解析单电阻采样的原理以及注意点
时间:2026-03-05
共源极放大器的设计方法
时间:2026-03-05
关于STM32WL LSE 添加反馈电阻后无法起振的...
时间:2026-03-05
如何直观地判断两级放大器的零点位置呢?
时间:2026-03-05
时序分析基本概念介绍<wire load model&...
时间:2026-03-05
电子元器件解析—电阻
时间:2026-03-05
3PEAK高压零漂放大器契合精密应用
时间:2026-03-05
助力绿色5G数字式电流和功率监测芯片-TPA62...
时间:2026-03-05
未来什么技术占主流?会是区块链吗?
时间:2026-03-05
浅谈区块链下的智能合约
时间:2026-03-05
浅显易懂地揭开.Net生态系统的神秘面纱!
时间:2026-03-05
对技术的执着和美的追求变成了程序员的“诗...
时间:2026-03-05
什么是区块链技术_区块链技术解析
时间:2026-03-05
脑洞大开:玻璃窗也能发电?
时间:2026-03-05
如何布置无人值守变电站?
时间:2026-03-05
SCADA系统懂多少?
时间:2026-03-05
灰尘对光伏电站效率影响究竟多大
时间:2026-03-05
一种基于Agent的智能电网集成优化控制策略
时间:2026-03-05