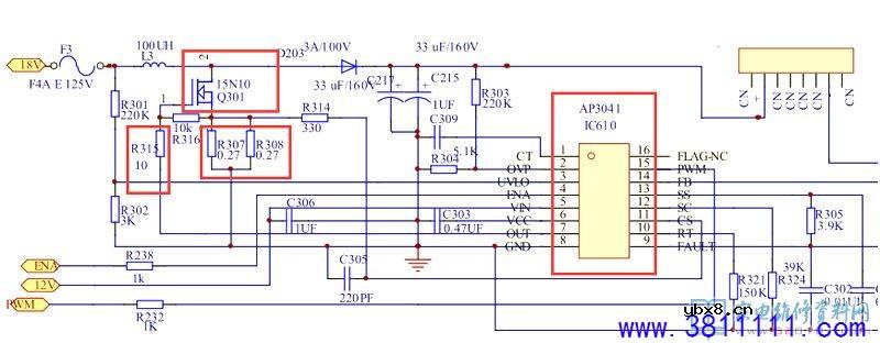
附:创维168P-P32EXM-52电源板电路图







| 接修一台32寸创维32E380S液晶电视,故障表现为黑屏声音正常,手电筒照射能隐约看到图像。拆机后电源检测略过,重点检测背光电路,测C217,C215两端电压开机后始终26V,没有升压。关机后检查发现,Q301场管击穿,R307,R308,R313(图纸上未标注该电阻)三个0.27欧贴片电阻开路,代换损坏元件后,开机测试还是26V,再仔细检查发现R315开路(图纸标注10欧,实用22欧),更换后开机,故障依旧。继续检查也未发现坏件,怀疑IC610驱动芯片AP3041损坏,正好手里有一块雷击的坏板上有AP3041,拆下来换上开机,背光亮起,故障排除。 附:创维168P-P32EXM-52电源板电路图
|
相关热词:#液晶维修
电场激活原位掺杂平面光伏型胶体量子点红外...
时间:2026-03-09
什么是硅片或者晶圆?一文了解半导体硅晶圆
时间:2026-03-09
集成电路的几纳米代表了什么?
时间:2026-03-09
金刚石基GaN问世 化合物半导体行业进入第三...
时间:2026-03-09
实用模拟电路小常识浅析
时间:2026-03-09
寄存器是什么?怎么操作寄存器点亮LED灯?
时间:2026-03-09
一文详解MOS管驱动电路拓扑的设计
时间:2026-03-09
汽车芯片业应汲取的教训
时间:2026-03-09
半导体光刻工艺 光刻—半导体电路的绘制
时间:2026-03-09
电阻的原理和作用 电阻色环识别图 电路中电...
时间:2026-03-09
豆浆机更换电机全过程
时间:2026-03-09
电信 IPTV 常见故障排除方法与检修实例 (三...
时间:2026-03-08
三相电的相序 怎样才能分辨ABC
时间:2026-03-09
《洗衣机维修从入门到精通》电子书PPT之三
时间:2026-03-09
电气电工专业就业前景,如果再给你一次机会...
时间:2026-03-09
TCL王牌 LE50D8810型液晶电视图像抖动故障应...
时间:2026-03-09
MT23机芯特别之处
时间:2026-03-09
分享一下解决TV远程各种问题的工具方法,你...
时间:2026-03-09
采用TP.VST69T.PB901主板的一台长虹LD32U31...
时间:2026-03-09
杀菌消毒紫外线光源和灯具应用指南
时间:2026-03-09