当前位置:首页 > 维修 > 正文

创维160P-P55ETF-05型电源板原理与维修(一)

来源:网络  发布者:电工基础  发布时间:2026-03-09 14:58
创维LED液晶彩电采用的型号为160P-P55ETF-05型电源板,编号为5800-P55ETF-0520,集成电路采用FSL206MR+FA5696+FSFR1800集成电路组合方案。该电源电路共输出三路工作电压:+5V/0.6A为控制系统提供待机电压;+12V/2A

创维LED液晶彩电采用的型号为160P-P55ETF-05型电源板,编号为5800-P55ETF-0520,集成电路采用FSL206MR+FA5696+FSFR1800集成电路组合方案。该电源电路共输出三路工作电压:+5V/0.6A为控制系统提供待机电压;+12V/2A;+24V/4.5A。5800-P55ETF-0510/0530电源板与其基本相同。这三块电源板应用于创维55E7BRE、55E380S、55E30SW等LED液晶彩电中。

一、电源板原理

创维160P-P55ETF-05型电源板原理与维修(一)

160P-P55ETF-05型电源电路结构图见图1,由三部分组成:一是以FA5696(IC3)为核心组成的PFC功率因数校正电路,输出约380V的PFC电压;二是以FSL206MR(IC1)为核心组成的副电源,不仅为主板控制系统提供+5V/0.6A电压,还为PFC驱动电路FA5696和主电源厚膜电路FSFR1800提供VCC工作电压;三是以厚膜电路FSFR1800为核心组成的主电源,为主板和背光板提供+12V/2A、+24V/4.5A电压。待机控制电路采用控制PFC功率因数校正电路FA5696和主电源FSFR1800驱动电路VCC供电的方式。


1.市电输入抗干扰(EMI)及整流电路

创维160P-P55ETF-05型电源板原理与维修(一)

该电路如图2所示,F1是保险丝,RT1、RT2是限流电阻,RV1是压敏电阻,CY1、CY2是共模滤波电容,L1、L2是共模电感,C1、C4是差模电容,R1、R1A、R2、R2A、R3、R3A是泄放电阻。

市电220V经过抗干扰电路后,通过整流桥BD1整流,C14滤除高频干扰,得到脉动电压VAC(待机时约300V,开机后降到约215V),输送到后级电路。


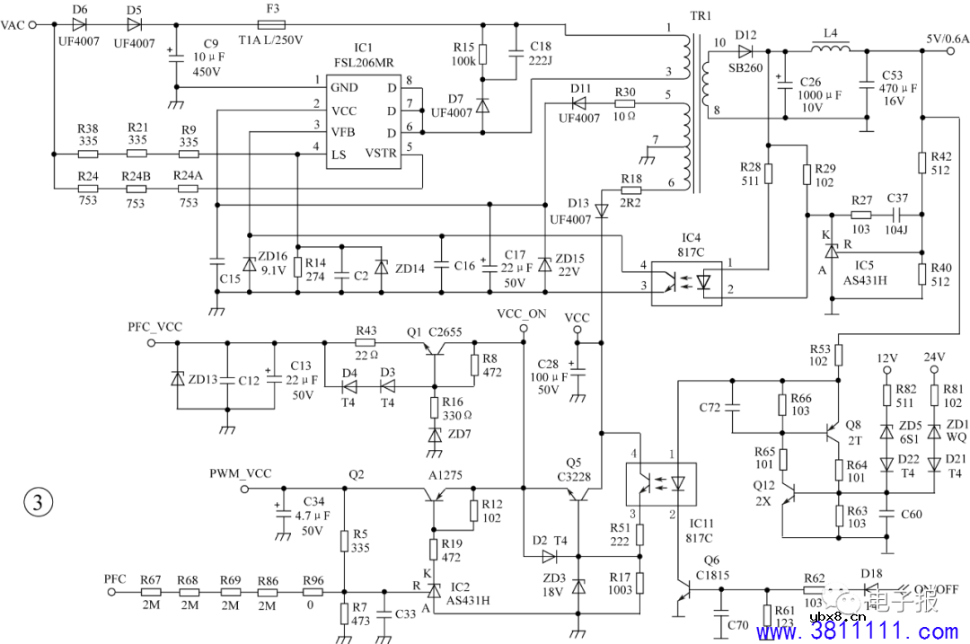
2.副电源电路

创维160P-P55ETF-05型电源板原理与维修(一)

副电源如图3所示。该电路主要由集成块IC1(FSL206MR)、变压器TR1、三端精密稳压器IC5(AS431H)、光耦合器IC4(817C)等元器件组成,为整机控制系统提供+5V电压,同时产生VCC电压,经开/待机控制电路控制后,为PFC驱动电路IC3和主电源厚电路IC6提供VCC工作电压。


(1)FSL206MR简介

FSL206MR是飞兆半导体公司生产的小功率开关电源单芯片,集成有振荡器(具有67 kHz精确的固定工作频率)、PWM控制器和650V高反压功率MOSFET管。该集成块的性能:最大工作电压为26V;最大功耗为1.3W;工作温度为-40~150℃;精确的固定运作频率,为67kHz,用于削弱电磁干扰(EMI)的频率调制;内置软启动和启动电路,防止变压器饱和,无需辅助偏置线圈;低欠压锁定(UVLO);超低工作电流,为300μA;具有欠压锁定、过压保护、热关断、过载保护等保护功能。FSL206MR引脚功能和实测维修数据见表1。

表1 FSL206MR引脚功能和实测维修数据

脚号

符号

功 能

电压(V)

1

GND

接地

0

2

VCC

持续供电

12.07

3

VFB

稳压反馈

0.78

4

LS

线电压检测

5.58

5

VSTR

启动供电

208

6

D

开关管漏极

300

7

D

开关管漏极

300

8

D

开关管漏极

300

(2)启动工作过程

市电整流后形成的脉动电压VAC送到副电源后分为三路:一路经D6、D5、C9二次整流滤波,形成+300V左右的直流电压,通过TR1初级1-3绕组加到IC1的6、7、8脚(内部功率开关管漏极);另一路经R24、R24B、R24A为IC1的5脚提供启动电压;还有一路经R38、R21、R9与R14分压,分得的电压送到IC1的4脚线电压检测脚。启动时,内部高压电流源提供内部偏置电压,并对2脚(VCC)外接电容C15充电,一旦VCC达到8V,所有内部模块被激活,于是IC1内的振荡电路开始振荡,产生的振荡脉冲经内部电路处理后驱动内部MOSFET开关管工作于开关状态,在TR1中产生感应电压。

TR1的次级10-8脚绕组产生的感应电压,经过整流管D12整流,再经C26、L4、C53组成的π形滤波器滤波,得到+5V电压。热地端5-7绕组产生的感应电压,经R30限流,D11整流,C17滤波后产生12V的直流电压,送到IC1的2脚,替换下内部启动电路,为启动后的IC1提供工作电压。热地端6-7绕组产生的感应电压,经R18限流,经D13整流,C28滤波后产生19V的VCC电压,送到待机控制电路的电子开关Q5的输入端c极,经Q5的控制后输出VCC_ON电压,分别经稳压电路(Q1、ZD7)、电子开关Q2控制后,为PFC驱动控制块IC3、主电源厚膜块IC6提供VCC工作电压。

(3)稳压电路

5V稳压控制电路主要由三端精密稳压器IC5(AS431H)、光耦合器IC4(817C)及取样电阻R42、R40等元件组成,通过对IC1的3脚输出电流的大小控制,经内部处理后控制功率开关管的导通和截止,稳定5V的输出。

相关热词:#液晶维修