S40 AIR型机(918平台),在有线网络连接状态下,图像和声音均正常;当打开无线WIFI功能后,约1s后无线WIFI功能自动关闭。 分析检修:根据故障现象分析,控制系统和屏显示电路工作正常,故障原因应是系统软件或者WF68-S40无线模块异常。实修时,先恢复出厂设置,再对机器进行强制升级。若无效,则测量WF68-S40无线模块的2脚供电电压,正常时应为3.3V,若电压为1.5V左右,则测量三端稳压集成块U101(1117-3.3)的输入端电压,正常值为5.2V,若电压正常,则代换U101,如图1所示,其原因是U101性能不良。
|
相关热词:#液晶维修
在电脑上如何把PLC梯形图放入Word中?
时间:2026-03-09
while(1)到底占了多少CPU功耗呢?这些功耗去...
时间:2026-03-09
kW和kWh的区别,作为一个电气电工技术人员今...
时间:2026-03-09
关于驱动器/IC的峰值拉电流和灌电流能力
时间:2026-03-09
图解三菱PLC各知识点,电工电气技术员的新能...
时间:2026-03-09
称重传感器的摆放位置与测试结果的关系总算...
时间:2026-03-09
光伏逆变器的基本原理
时间:2026-03-09
电路原理图中的端子接线图,你是怎么画的?...
时间:2026-03-09
漏电保护器经常跳闸的原因分析及处理方法
时间:2026-03-09
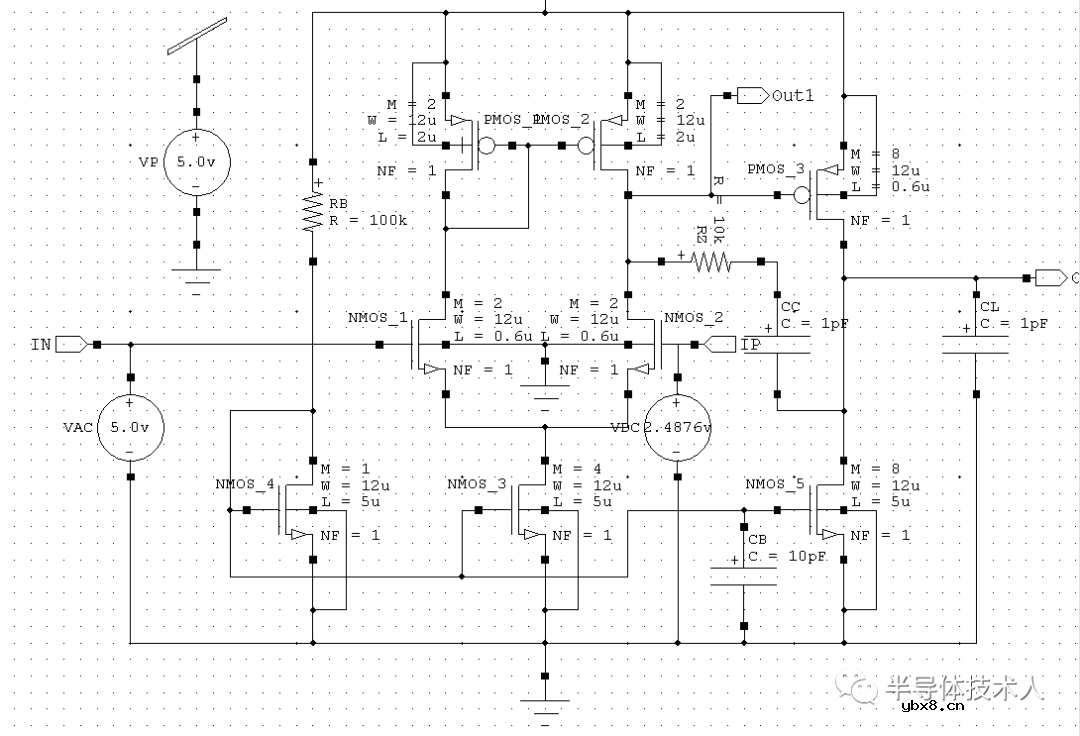
跨导放大器噪声分析
时间:2026-03-09
电信 IPTV 常见故障排除方法与检修实例 (三...
时间:2026-03-08
三相电的相序 怎样才能分辨ABC
时间:2026-03-09
分享一下解决TV远程各种问题的工具方法,你...
时间:2026-03-09
格兰仕G90F25CN3LV-Q6(GO)变频 微波炉,按启...
时间:2026-03-09
九阳电压力锅维修过程
时间:2026-03-09
《洗衣机维修从入门到精通》电子书PPT之三
时间:2026-03-09
安装师傅却说:他只是帮忙的,并表示这个线...
时间:2026-03-09
电气电工专业就业前景,如果再给你一次机会...
时间:2026-03-09
电工师傅说,“干的农民工搬砖的活儿,挣的...
时间:2026-03-09
电工的16个中级电工基础知识,弄懂了再说升...
时间:2026-03-09