一、电磁炉加电后无反应,熔断器完好的故障检修 电磁炉加电后无反应,但熔断器完好,这时电磁炉主电源电路和功率输出电路不存在严重短路现象。只是控制电路不工作从而造成功率管不工作,或者是220V交流输入电压无法给电磁炉供电。此类故障涉及的故障范围比较大,故检修此类故障要有清晰的思路,否则会感到无从下手。 【第1步】检查+300V电压 +300V电压是电磁炉功率管的工作电压。首先用万用表直流500V电压挡测量滤波电容两端的电压有无+300V电压。如果无+300V电压时,应测量有无220V交流电压输入;若没有交流电压输入,则应检查电源线是否断路;若有交流220V输入,应重点检查电流互感器和整流块是否断路。
若有交流220V电压,则应检测电流互感器和整流桥堆是否断路。
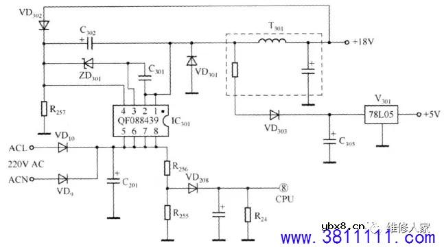
如果+300V电压正常,这时应检查+5V、+18V供电电路。 【第2步】检查+5V、+18V供电电路 +5V、+18V供电电路是电磁炉CPU控制电路、检测电路、风扇驱动电路和功率管驱动电路的电源,所以+5V、+18V供电电路供电不正常会造成整机电路不工作。+5V、+18V供电电路的原理图如图所示。
检测+5V供电电路,首先测量78L05稳压块输岀端的电压是否为+5V。 若+5V供电不正常,检查+5V供电电路相关元件并排除故障,若+5V供电电路正常,应检测+18V供电电源是否正常。若+18V电源不正常,则查+18V供电电路相关元件并排除故障。至此,如果+5V、+18V供电电路正常,则应进行CPU电路和LM339控制电路的检测。 I第3步】检测CPU电路和LM339控制电路 检测CPU电源电路、时钟电路和复位电路是否正常,若不正常,查明原因后排除故障。
检测CPU复位引脚电压是否为5V,检测时钟电路晶体振荡器引脚对地之间的电压是否约为2V。若电压不正常,则查出复位电路和时钟电路的故障元件并更换,从而排除故障。
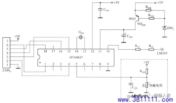
如果上述检测CPU各电路都正常,则应检测LM339控制电路是否正常,若不正常,查明原因或更换LM339排除故障。下图所示的是LM339控制电路的原理图。
二、开机2s后自动关机的故障检修 电磁炉开机2s后自动关机,说明电磁炉锅自动保护动作,涉及这一故障的电路有锅具温度检测电路、功率管温度检测电路和电压检测电路。要检修此类故障,先应该检测交流输入电压是否在155~260V之间。交流输入电压不正常会引起电磁炉电压检测电路动作,使CPU发出关机保护指令,导致电磁炉关机。另外,如果锅具温度检测电路、功率管温度检测电路中有某个电路工作不正常,也会导致CPU发岀温度保护关机命令,使电磁炉关机。 【第1步】检查电网电压 先检测交流输入电压是否在155〜260V之间。 如果交流输入电压过低或过高,说明电磁炉内部无故障,待电网电压恢复后电磁炉能自动工作。 如果电网电压在正常范围内,则应重点检查电压检测电路的所有元器件。
如果电压检测电路元器件不正常,则应更换故障元器件。如果各元器件均正常,则应更换 CPU。 【第2步】检修锅具温度检测电路 锅具温度保护电路主要由热敏电阻和电阻、电容等元件构成。将热敏电阻插头拔下,测量其阻值是否约为80k,测量热敏电阻和阻容元件如图所示。
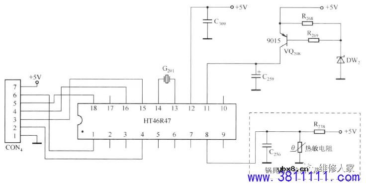
如果锅具温度检测电路正常,接下来应車点检查功率管温度检测电路。 【第3步】检修功率管温度检测电路 功率管温度检测电路主要由热敏电阻和电阻、电容等元件构成。将热敏电阻插头拔下, 测量其阻值是否约为85k,若热敏电阻的阻值正常,则应检査电阻、电容等元件,如果温度检测电路都正常,这时需更换CPU。 如下图所示的是功率管温度检测电路原理图。
|
电场激活原位掺杂平面光伏型胶体量子点红外...
时间:2026-03-09
什么是硅片或者晶圆?一文了解半导体硅晶圆
时间:2026-03-09
集成电路的几纳米代表了什么?
时间:2026-03-09
金刚石基GaN问世 化合物半导体行业进入第三...
时间:2026-03-09
实用模拟电路小常识浅析
时间:2026-03-09
寄存器是什么?怎么操作寄存器点亮LED灯?
时间:2026-03-09
一文详解MOS管驱动电路拓扑的设计
时间:2026-03-09
汽车芯片业应汲取的教训
时间:2026-03-09
半导体光刻工艺 光刻—半导体电路的绘制
时间:2026-03-09
电阻的原理和作用 电阻色环识别图 电路中电...
时间:2026-03-09
豆浆机更换电机全过程
时间:2026-03-09
电信 IPTV 常见故障排除方法与检修实例 (三...
时间:2026-03-08
三相电的相序 怎样才能分辨ABC
时间:2026-03-09
《洗衣机维修从入门到精通》电子书PPT之三
时间:2026-03-09
别等到连技术工人都没了,但技术工人的待遇...
时间:2026-03-09
电气电工专业就业前景,如果再给你一次机会...
时间:2026-03-09
电工师傅你知道变送器标准信号是多少吗?百...
时间:2026-03-09
二合一电源OB5269CP+AP3041方案----原理与维...
时间:2026-03-09
TCL王牌 LE50D8810型液晶电视图像抖动故障应...
时间:2026-03-09
TCL L39E5090-3D型液晶电视自动关机故障检修...
时间:2026-03-09