本篇为小型电源的实践日志,内附各种充电应用电路,并开源TP4056应用电路AD的原理图和PCB;
先放一点锂电池常识性的知识:
锂电池是一类由锂金属或锂合金为负极材料、使用非水电解质溶液的电池。
1912年锂金属电池最早由Gilbert N. Lewis提出并研究。20世纪70年代时,M. S. Whittingham提出并开始研究锂离子电池。由于锂金属的化学特性非常活泼,使得锂金属的加工、保存、使用,对环境要求非常高。随着科学技术的发展,现在锂电池已经成为了主流。
锂电池大致可分为两类:锂金属电池和锂离子电池;锂离子电池不含有金属态的锂,并且是可以充电的;可充电电池的第五代产品锂金属电池在1996年诞生,其安全性、比容量、自放电率和性能价格比均优于锂离子电池。由于其自身的高技术要求限制,现在只有少数几个国家的公司在生产这种锂金属电池。
锂电池标3.7V或4.2V,是一回事。只是生产厂商标注的不一样而己。3.7V指电池使用过程中放电的平台电压,而4.2伏指的是充电满电时的电压。常见的可充18650锂电池,电压都是标3.6或者3.7v,充满电的时候是4.2v,这跟电量(容量)关系不大,18650电池从1200mah到4000mah,3.7V是指电池电用完时的最低电压。
一般认为将锂电池的空载电压放到3.7V就认为电用完了,锂电池放电不能将空载电压放到3.7V以下的,否则会损害电池,4.2V是电池充电的最高限制电压,一般认为将锂电池的空载电压充到4.2V就认为电充满了,电池充电过程中,电池的电压在3.7V逐渐上升到4.2V,锂电池充电不能将空载电压充到4.2V以上的,否则也会损害电池。
引言
家里的手电筒坏了,充电电池报废,太阳能电池板报废,LED灯跟瞎子一样,拆开后电路简陋,而且充电匹配的插头不常见。
于是乎就萌生一种改造的想法,改造方案如下:
棒状电池换成大容量3.7V扁平状锂电池;
优化电路,换成具有现代感的充电保护电路,而不是老式的刻蚀电路;
LED灯换为5W的大功率LED;
充电口换为Micro-USB;
太阳能电池不实用,开学后我们寝室背光,晒个屁,拆掉不用;
充电口,LED,锂电池什么的没有什么好说的,着重说一下充电电路方案;
电路方案与实现:
在网上搜了一下,充电保护电路种类繁多,有只充电保护的,还有充电放电保护一体的,还有同步升压的,碍于成本和使用情况,就仅仅选择了充电保护电路;
充电保护电路大概分为,电源管理芯片加附属电路和纯模拟电路搭建,当然了,对于我这个小白肯定是用电源管理芯片了,下面我说一下有关的电源管理芯片;
PJ4054
PJ4054 是一款完整的单节锂离子电池采用恒定电流/恒定电压线性充电器。其SOT封装与较少的外部元件数目使得TP4054成为便携式应用的理想选择。PJ4054 可以适合USB 电源和适配器电源工作。由于采用了内部PMOSFET 架构,加上防倒充电路,所以不需要外部检测电阻器和隔离二极管。热反馈可对充电电流进行调节,以便在大功率操作或高环境温度条件下对芯片温度加以限制。充电电压固定4.2V,而充电电流可通过一个电阻器进行外部设置。当充电电流在达到最终浮充电压之后降至设定值 1/10 时,PJ4054 将自动终止充电循环。当输入电压 (交流适配器或USB 电源)被拿掉时,PJ4054 自动进入一个低电流状态,将电池漏电流降至2uA 以下。也可将PJ4054 置于停机模式,以而将供电电流降至45uA。PJ4054 的其他特点包括充电电流监控器、欠压闭锁、自动再充电和一个用于指示充电结束和输入电压接入的状态引脚。
特点
·500mA 的可编程充电电流;
·无需MOSFET、检测电阻器或隔离二极管;
·用于单节锂离子电池、采用SOT23-5 封装的完整线性充电器;
·恒定电流/恒定电压操作,并具有可在无过热危险的情况下实现充电速率最大化的热调节功能;
·直接从USB 端口给单节锂离子电池充电;
·精度达到±1%的 4.2V 预设充电电压;
·用于电池电量检测的充电电流监控器输出;
·自动再充电;
·充电状态输出引脚;
·C/10 充电终止;
·待机模式下的供电电流为45uA;
·2.9V涓流充电器件版本;
·软启动限制了浪涌电流;
·采用5 引脚SOT-23 封装;
·输入电源电压(Vcc):-0.3V~10V
·PROG:-0.3V~Vcc +0.3V
·BAT:-0.3V~7V
·CHRG:-0.3V~10V
·BAT 短路持续时间:连续
·BAT 引脚电流:800mA
·PROG 引脚电流:800uA
·最大结温:145℃
·工作环境温度范围:-40℃~85℃
·贮存温度范围:-65℃~125℃
·引脚温度(焊接时间10 秒):260℃
经典应用电路如下:

CN3052
高性能的线性锂电池充电管理芯片CN3052A/CN3052B/CN3056,这些器件内部集成有功率管,不需要外部的电流检测电阻和阻流二极管,只需要极少的外围元器件,并且符合USB总线技术规范,可以通过USB端口为锂电池充电,因此非常适用于各种充电器及MP4播放器、蓝牙耳机、数码相机等便携式产品; 电源低电压检测(UVLO)CN3052A/CN3052B/CN3056内部有电源电压检测电路,当电源电压低于电源电压过低阈值(典型值4.03V)时,芯片处于关断状态,充电也被禁止。
睡眠模式CN3052A/CN3052B/CN3056内部有睡眠状态比较器,当输入电压VIN小于电池端电压+40mV时,充电器处于睡眠模式;只有当输入电压VIN上升到电池端电压90mV以上时,充电器才能离开睡眠模式,进入正常工作状态。
预充电状态在充电周期的开始,如果电池电压低于3V,充电器处于预充电状态,充电器以恒流充电模式充电电流的10%对电池进行充电。

SL1053
线性锂电池芯片SL1053,SL1053是一款专门为高精度的线性锂电池充电器而设计的电路,非常适合那些低成本、便携式充电器使用; 线性锂电池充电芯片SL1053是集高精度预充电、恒定电流充电、恒定电压充电、电池状态检测、温度监控、充电结束低泄漏、充电状态指示等性能于一身,可以广泛地使用于PDA、移动电话、手持设备等领域。
SL1053通过检测电池电压来决定其充电状态:预充电、恒流充电、恒压充电。当电池电压小于阈值电压VO(MIN)时,处于预充电状态,以较小的电流对电池进行充电,预充电的电流可以通过外部电阻进行调整。预充电使电池电压达到VO(MIN)后,进入恒定电流充电的快速充电状态,充电电流可以通过外围电阻调整,恒定电流充电使电池电压上升到恒定电压充电电压VO(REG)(一般为4.2V)。然后进入恒定电压充电状态,充电电压的精度优于±1%,在该状态下,充电电流将逐渐减小,当充电电流小于阈值后,充电结束。

充电结束后,将始终对电池电压进行监控,当电池电压小于阈值VO(RCH)时,对电池进行再充电,进入下一个充电周期。为了安全起见,在整个充电过程中,SL1053利用电池内部的热敏电阻和适当的外围电阻对电池的温度进行监控,可以使电池的温度控制在用户设置的范围内。
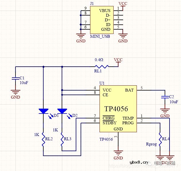
TP4056
TP4056是一款完整的单节锂离子电池采用恒定电流/恒定电压线性充电器。其底部带有散热片的SOP8封装与较少的外部元件数目使得TP4056成为便携式应用的理想选择。TP4056可以适合USB电源和适配器电源工作。由于采用了内部PMOSFET架构,加上防倒充电路,所以不需要外部隔离二极管。热反馈可对充电电流进行自动调节,以便在大功率操作或高环境温度条件下对芯片温度加以限制。充电电压固定于4.2V,而充电电流可通过一个电阻器进行外部设置。当充电电流在达到最终浮充电压之后降至设定值1/10时,TP4056将自动终止充电循环。

CS0301
CS0301是一款高精度智能型电池充电管理芯片,具有功能全、价格低、集成度高,外部电路简单,调节方便。
该芯片采用PWM脉宽调制方式充电,有涓流、恒流、恒压三种充电模式,内置高精度采样电路,电压判断精度高,充电饱和度高,具有多种故障保护功能,逆向漏电流小,与不同的外电路配合,可完全满足锂离子或锂聚合物电池的充电要求。

该芯片是通过检测电池电压状态来决定充电状态的。当电池电压低于预充电电压时,芯片自动进行预充电;当电池电压高于预充电电压而低于恒压充电电流时,芯片开始对电池进行恒流充电,充电电流外部可调;当电池电压上升到恒压充电电压以上的时候,芯片自动进入恒压充电;当充电电流小于充饱电流时,充电结束。当电池充电端口短路时,芯片减小充电电流,进行短路保护;在充电过程中,芯片通过电池内部的热敏电阻,对充电温度进行控制,当电池温度高于设定的温度时,停止充电;当电压恢复到温度内,继续进行充电。
方案选择与实现
上面如此多的电源管理IC,其实多多少少都可以使用,只是成本和稳定性来说,我选择了TP4056,它还有个兄弟TP4057跟它的硬指标相似,但是4056的应用电路有充电指示的功能,而且横向对比下,TP4056的应用最为广泛,网上的例子和教程也最多,基于稳定的前提下,TP4056的效果最好。
TP4056有很多种应用电路,我采用的是:

下面是原理图和PCB:


几天后。。。。。。。。。。。。。。
自己设计的模块和某宝商家广州xx电子公司有一款模块几乎一致,这个方案可以自己做板子,也可以买现成的模块,才一块钱,顺便买了一个5W的LED自然光灯,这几天快递终于到了。
又从其他地方拆下来一块3.7V,1000mAh的锂电池;
以下是实际测量数据:
满电充电电压4.2V;
最低放电电压2.7V;
充电电流平均为890mA;
审核编辑:汤梓红
电场激活原位掺杂平面光伏型胶体量子点红外...
时间:2026-03-09
什么是硅片或者晶圆?一文了解半导体硅晶圆
时间:2026-03-09
集成电路的几纳米代表了什么?
时间:2026-03-09
金刚石基GaN问世 化合物半导体行业进入第三...
时间:2026-03-09
实用模拟电路小常识浅析
时间:2026-03-09
寄存器是什么?怎么操作寄存器点亮LED灯?
时间:2026-03-09
一文详解MOS管驱动电路拓扑的设计
时间:2026-03-09
汽车芯片业应汲取的教训
时间:2026-03-09
半导体光刻工艺 光刻—半导体电路的绘制
时间:2026-03-09
电阻的原理和作用 电阻色环识别图 电路中电...
时间:2026-03-09
石英灯电子变压器电路原理
时间:2026-03-06
变压器的常用型号如何标识?变压器的有载如...
时间:2026-03-06
使用过滤器电容器和诱导器来抑制受辐射的EM...
时间:2026-03-05
LED固晶机龙头直面“寒冬”
时间:2026-03-05
玻璃釉电容器的结构与特点
时间:2026-03-05
电容器入门教程
时间:2026-03-05
分析一个工作中常用的带有放大功能的高精度...
时间:2026-03-05
关于STM32WL LSE 添加反馈电阻后无法起振的...
时间:2026-03-05
绝缘电阻表的选用及使用注意事项
时间:2026-03-05
压敏电阻爆裂的原因分析
时间:2026-03-05