限流功能电路的实现可以采取多种方案。其中采用过流保护芯片是一种很常见且非常有效的方法,它是能够在电流超过一定值时便会自动切断电源,来防止大的电流对后级电路造成损害。
但是,我们利用两个三极管也可以构建出类似限流功能的电路。实现同样的功能。

大家可以先根据电路图自行分析一下。
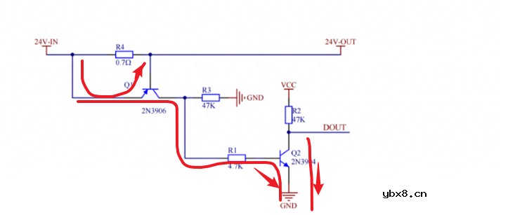
两个三极管组成的限流电路
如上图,PNP型三极管Q1和NPN型三极管Q2的组合可以在电路中实现限流的功能。我们通过巧妙地利用三极管的放大功能和截止功能,便可以构建出一个具有限流作用的电路。
或者说,上图这个电路是利用三极管的特性设计出来的限制电流的输出来以达到保护电路或控制设备的效果。

24V_IN是这个电路的输入端,经过电阻R4之后,24V_out便是输出端。因此要想控制电流,那么就要在电阻R4上面做文章,从上图可以看出,电流正常供给,当电阻R4上面的压降大于0.7V时,将发生变化,此时三极管Q1将被导通,进而24V输入电压直接加到电阻R1以及三极管Q2上面,三极管Q2的导通电压需要0.7V便可以导通,因此此时三极管Q2导通,芯片引脚DOUT将被拉到GND,这时单片机便会检测到此电路已经过流,从而触发一些相应的保护。
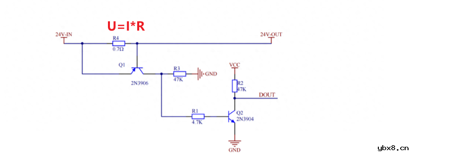
限流值的大小确认

上图中电阻R4在这个电路中起限流的作用。它阻值大小决定了这个电路的电流限流值。假如三极管Q1导通,那么三极管Q2也会随之导通,进而导致DOUT被拉到GND,作为过流的一个检测信号。
而三极管Q1的导通它取决于电阻R4两边的压降。当R4两边电压降超过0.7V时,即大于三极管Q1发射极与基极之间的最小导通电压时,三极管Q1便会导通。
我们通过改变电阻R4的值,便可以调节这个电路的电流限流值。比如,R4的阻值是0.7Ω,压降差是0.7V,那么电流为1A,如果再大,将会触发过流。
这就是限流的电流值。如果R4的阻值为0.35Ω,还有压降差仍为0.7V,那么电流限流值将变为2A。
假如我们要设置的限流保护值为100mA,我们可以通过计算得出电阻R4的阻值应为0.7V/100mA=7Ω。
电场激活原位掺杂平面光伏型胶体量子点红外...
时间:2026-03-09
什么是硅片或者晶圆?一文了解半导体硅晶圆
时间:2026-03-09
集成电路的几纳米代表了什么?
时间:2026-03-09
金刚石基GaN问世 化合物半导体行业进入第三...
时间:2026-03-09
实用模拟电路小常识浅析
时间:2026-03-09
寄存器是什么?怎么操作寄存器点亮LED灯?
时间:2026-03-09
一文详解MOS管驱动电路拓扑的设计
时间:2026-03-09
汽车芯片业应汲取的教训
时间:2026-03-09
半导体光刻工艺 光刻—半导体电路的绘制
时间:2026-03-09
电阻的原理和作用 电阻色环识别图 电路中电...
时间:2026-03-09
变压器的常用型号如何标识?变压器的有载如...
时间:2026-03-06
使用过滤器电容器和诱导器来抑制受辐射的EM...
时间:2026-03-05
LED固晶机龙头直面“寒冬”
时间:2026-03-05
玻璃釉电容器的结构与特点
时间:2026-03-05
电容器入门教程
时间:2026-03-05
分析一个工作中常用的带有放大功能的高精度...
时间:2026-03-05
关于STM32WL LSE 添加反馈电阻后无法起振的...
时间:2026-03-05
绝缘电阻表的选用及使用注意事项
时间:2026-03-05
压敏电阻爆裂的原因分析
时间:2026-03-05
暑期买元器件下单立减还送华为P30pro
时间:2026-03-05