Top1 可穿戴型下肢助力机器人感知系统传感电路
电路原理: 电路由检测电路、信号放大电路和稳压电源电路组成。其中检测电路由电阻RH、晶体管VT以及电阻R1、R2组成;信号放大电路由A1、RP1、RP2、 R3、R4、R6、R5、R8、VD3组成;稳压电源电路由VD1、VD2、 R7、R9、R10、R11组成,为检测电路提供2.5V的稳压电源。而电阻 RH可以采用硅电阻,因为硅在25摄氏度时响应时间小于5S。 其中电路中采用了两个TL431,TL431是一个有良好的热稳定性能的三端可调分流基准源。它的输出电压用两个电阻就可以任意地设置到从2.5V到 36V范围内的任何值。该器件的典型动态阻抗为0.2Ω,在很多应用中可以用它代替齐纳二极管,例如,数字电压表,运放电路、可调压电源,开关电源等等。

当传感器穿戴身上时,由于温度不同,使得传感器的RH阻值也不同,这个电阻成为VT的基极偏流电阻。偏流电阻的不同,使基级的电流也不同,从而改变了 VT 的集电极电流,也就改变了VT发射极电流,发射极的电流流经 R2,在R2上将发射极电流转换成电压,并将该电压送到A1的同相输入端,经A1放大后输出,并由VD3控制输出电压,使得输出电压在5V以内。
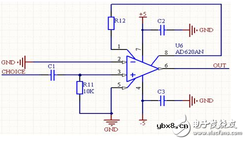
Top2 可穿戴式人体呼吸状态监测系统前置放大电路
电路原理:人体呼吸信号具有生物电信号阻抗高、信号微弱、频率低等特点,所以呼吸信号模拟测量电路中前置放大是整个信号放大电路设计中至关重要的环节,关 系到整个模拟采集部分的工作性能。前置放大器的选择要考虑高输入阻抗、低噪声和低温漂等要素。AD620是一种低功耗的仪用放大器,特别适合做小信号的前 置放大级,经AD620放大后的小信号失真度很小,加一级AD620组成的前置放大,同样可以把系统误差控制在系统设计要求的范围内,前置放大电路如图。

由于正弦信号发生器的输出信号峰峰值在1V左右,和网络负载串联的取样电阻上的电压降很小,要对取样后的信号进行放大。运用两级放大,前置放大级使用 AD620。AD620是一种低功耗的仪用放大器,特别适合做小信号的前置放大级,经AD620放大后的小信号失真度很小,加一级AD620组成的前置放 大,同样可以把系统误差控制在系统设计要求的范围内。
Top3 基于MSP430便携式心率测量系统电路
HRV测量系统与常见的健身设备心率测量系统相似。测量心率的常用技术有两种:一种基于心电图 (EKG),另一种则基于光脉冲拾波器(如同在脉搏血氧计系统中那样)。EKG是最常用的技术,因为它在任何情况下都能够为配戴者提供可靠的性能,不管用 户处在何种状态(例如:摇动或休息)都不受影响。这种系统需要将电极连接至用户的胸部或手臂。EKG易于开发且能连续工作,主要是因为EKG信号的幅度通 常为1 mV。借助新式低成本电子器件,对该过程的操控已变得的相当简单。在现用的EKG型心率测量设备中,胸带运动手表是一个很好的例子。
一个采用MSP430G2452的EKG型心率测量系统的参考设计。

该电路可轻松扩展以执行HRV测量。计算HRV的另一种方法是采用常常和脉搏血氧计一起使用的技术来测量心率。为基于脉搏血氧计技术的光脉冲拾波器系统。
电子发烧友《智能医疗特刊》,更多优质内容,马上下载阅览
相关热词:#传感器
两款双联双控开关接线图分享
时间:2026-03-07
分立元件闪光器电路图_分立元件的LED闪光器...
时间:2026-03-07
三款LED闪光器电路图解析
时间:2026-03-07
稳压二极管稳压值测量电路
时间:2026-03-07
将PWM信号转为负电压的电路图解析
时间:2026-03-07
分立原件组成的多谐振荡器电路解析
时间:2026-03-07
触发器组成的多谐振荡器电路
时间:2026-03-07
集成运放组成的多谐振荡器电路
时间:2026-03-07
1N4148温度感应实验电路详解
时间:2026-03-07
基于NE555驱动的氦氖激光器电路
时间:2026-03-07
彩灯电路
时间:2026-03-05
三相异步电动机原理
时间:2026-03-04
三相异步电动机的七种调速方式
时间:2026-03-04
转角测量电路
时间:2026-03-05
经典的正弦波发生电路
时间:2026-03-05
电动机单线远程正反转控制电路图
时间:2026-03-04
三相异步电动机的拆装详讲
时间:2026-03-04
USB转232电路图
时间:2026-03-04
电度表的工作原理
时间:2026-03-04
电风扇红外遥控器2
时间:2026-03-04