电路功能与优势
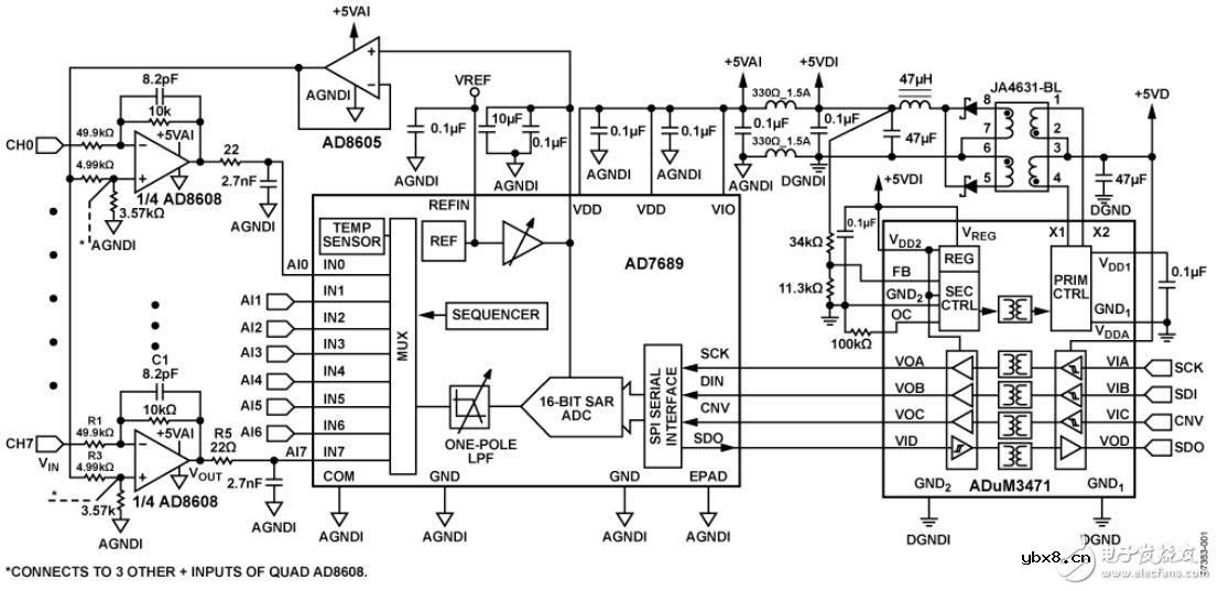
图1所示电路是高性价比、高度集成的16位、250 kSPS、8通道数据采集系统,可对±10 V工业级信号进行数字化转换。该电路还可在测量电路与主机控制器之间提供2500 V rms隔离,整个电路采用隔离式PWM控制5 V单电源供电。

图1. 16位、250 KSPS、8通道数据采集系统(原理示意图:未显示所有连接和去耦)

电路描述
此电路配合 16位、8通道、250 kSPS PulSAR ADC AD7689 和两个低成本精密四通道运算放大器 AD8608 使用,在数据采集系统内提供所有信号调理和数字化功能。另外仅需要AD8605运算放大器,用于缓冲AD7689的基准电压。
AD8605 和AD8608分别是低成本单通道和四通道轨到轨输入和输出CMOS放大器。AD8608可对±10 V输入信号进行反转、电平转换和衰减,以便匹配ADC的输入范围,当使用+4.096 V基准电压源和+5 V单电源时,输入范围为0 V至+4.096 V。
AD8605用作外部基准电压缓冲器,为电平转换提供足够的驱动能力。AD8605和AD8608具有极低的失调电压、低输入电压和电流噪声以及宽信号带宽,因此适合各种应用。AD8608的低电流和电压噪声可确保电阻噪声是高输入阻抗输出噪声的主要因素。本电路中的输入阻抗(等于R1)为50 kΩ。
16位、8通道、250 kSPS PulSAR ADC AD7689内置多通道低功耗数据采集系统所需的所有元件。它包括一个16位SAR ADC、一个8通道低串扰多路复用器、一个低漂移基准电压源和缓冲器、一个温度传感器、一个可选单极点滤波器和一个通道序列器。序列器可用于连续扫描通道,且不需要微控制器或FPGA来控制通道开关。AD7689采用20引脚、4 mm × 4 mm LFCSP小尺寸封装,因此成本和印刷电路板(PCB)面积降至最低。工作温度范围为−40°C至+85°C。5 V电源、250 kSPS时的功耗为12.5 mW(典型值)。
ADuM3471为四通道数字隔离器,集成PWM控制器和变压器驱动器用以驱动隔离式DC/DC转换器。ADuM3471为电路提供5 V、2 W隔离电源,并在SPI接口隔离数字信号。
相关热词:
电动机启停控制电路图大全(多地控制/间歇式...
时间:2026-03-07
正弦稳态电路的三要素(频率、幅值、初相位...
时间:2026-03-07
电磁炉电流检测电路图大全(LM358/电流检锅...
时间:2026-03-07
电磁炉温度检测电路图大全(高频/IGBT/传感...
时间:2026-03-07
电磁炉电流采样电路图大全(电流互感器/全波...
时间:2026-03-07
空调温度检测电路图大全(中央空调/传感器温...
时间:2026-03-07
12v延时关闭电路图大全(可控硅/晶闸管/触摸...
时间:2026-03-07
1到10s可调延时电路图大全(CD4060/NE555时...
时间:2026-03-07
最简单直流制动电路图大全(直流电动机/单管...
时间:2026-03-07
星三角能耗制动电路图大全(电动机/接触器/...
时间:2026-03-07
彩灯电路
时间:2026-03-05
三相异步电动机原理
时间:2026-03-04
三相异步电动机的七种调速方式
时间:2026-03-04
转角测量电路
时间:2026-03-05
经典的正弦波发生电路
时间:2026-03-05
电动机单线远程正反转控制电路图
时间:2026-03-04
三相异步电动机的拆装详讲
时间:2026-03-04
USB转232电路图
时间:2026-03-04
电度表的工作原理
时间:2026-03-04
电风扇红外遥控器2
时间:2026-03-04