帮人修理遥控玩具是可以用到.
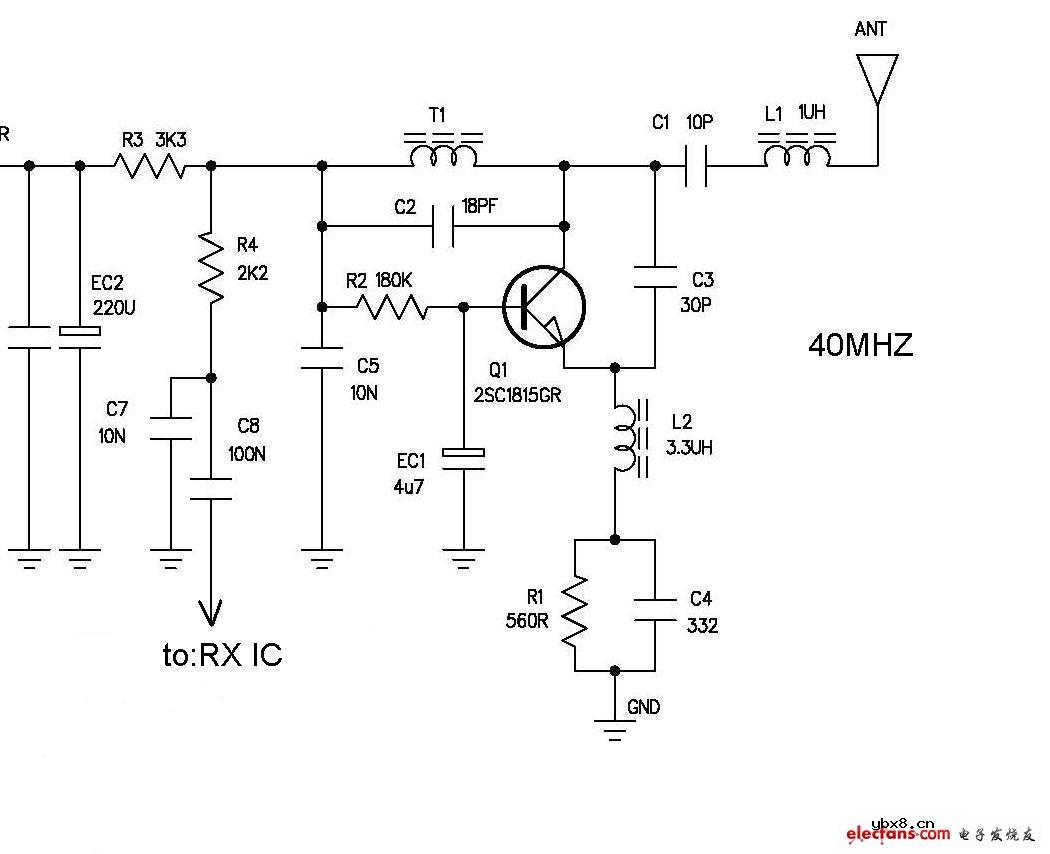
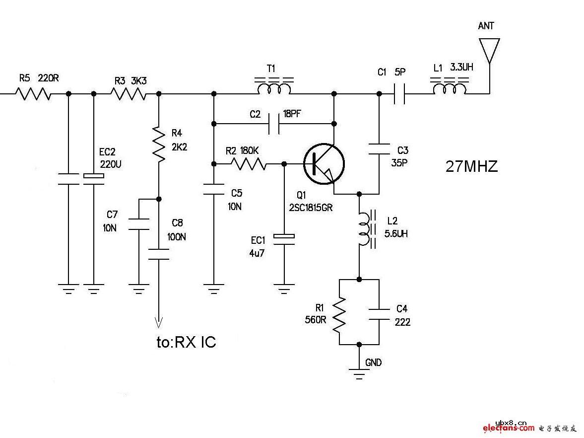
超再生检波接收器:超再生检波电路实际上是一个受间歇振荡控制的高频振荡器,这个高频振荡器采用电容三点式振荡器,振荡频率和发射器的发射频率相一致。而间歇振荡(又称淬装饰振荡)双是在高频振荡的振荡过程中产生的,反过来又控制着高频振荡器的振荡和间歇。而间歇(淬熄)振荡的频率是由电路的参数决定的(一般为1百~几百千赫)。这个频率选低了,电路的抗干扰性能较好,但接收灵敏度较低:反之,频率选高了,接收灵敏度较好,但抗干扰性能变差。应根据实际情况二者兼顾。
超再生检波电路有很高的增益,在未收到控制信号时,由于受外界杂散信号的干扰和电路自身的热搔动,产生一种特有的噪声,叫超噪声,这个噪声的频率范围为0.3~5kHz之间,听起来像流水似的“沙沙”声。在无信号时,超噪声电平很高,经滤波放大后输出噪声电压,该电压作为电路一种状态的控制信号,使继电器吸合或断开(由设计的状态而定)。
当有控制信号到来时,电路揩振,超噪声被抑制,高频振荡器开始产生振荡。而振荡过程建立的快慢和间歇时间的长短,受接收信号的振幅控制。接收信号振幅大时,起始电平高,振荡过程建立快,每次振荡间歇时间也短,得到的控制电压也高;反之,当接收到的信号的振幅小时,得到的控制电压也低。这样,在电路的负载上便得到了与控制信号一致的低频电压,这个电压便是电路状态的另一种控制电压。



相关热词:#接收
3种整流电路助你理解二极管为什么能够整流?
时间:2026-03-07
可控硅有什么特点?它和二极管有何不同?
时间:2026-03-07
二极管在继电器控制电路中的作用是什么呢
时间:2026-03-07
如何使用反激二极管防止继电器烧坏?
时间:2026-03-07
二极管的种类有哪些?又用在哪些地方呢?
时间:2026-03-07
二极管是单向导电还是双向导电?为什么二极...
时间:2026-03-07
背照式双雪崩区单光子雪崩二极管(SPAD)介...
时间:2026-03-07
光电效应的神奇之处:光耦合二极管的原理和...
时间:2026-03-07
如果三极管断了一个引脚能否当二极管使用?
时间:2026-03-07
一个二极管是怎么改变电流的?
时间:2026-03-07
彩灯电路
时间:2026-03-05
三相异步电动机原理
时间:2026-03-04
三相异步电动机的七种调速方式
时间:2026-03-04
转角测量电路
时间:2026-03-05
经典的正弦波发生电路
时间:2026-03-05
电动机单线远程正反转控制电路图
时间:2026-03-04
USB转232电路图
时间:2026-03-04
电度表的工作原理
时间:2026-03-04
电风扇红外遥控器2
时间:2026-03-04
三相异步电动机的拆装详讲
时间:2026-03-04