图中所示是用CMOS电路D触发器组成的占空比灵活调的脉冲发生器.图示线路设起始状态Q为低电平,Q为高电平.Q端通过RB对CB充电,使B点电位逐渐升高,直到符合复位电

相关热词:#脉冲发生器
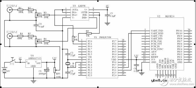
解读智能蓝牙虚拟示波器系统整体电路设计
时间:2026-03-07
智能蓝牙温度监测系统电路设计 —电路图天天...
时间:2026-03-07
采用TC35I的智能蓝牙无线电路设计
时间:2026-03-07
深入解读红外导弹跟踪系统整体电路
时间:2026-03-07
一种生理监测的智能蓝牙服饰系统电路设计
时间:2026-03-07
A22: 分立半导体器件知识与应用专题--二极...
时间:2026-03-07
Nexperia发布专为USB4和Thunderbolt接口设计...
时间:2026-03-07
采用蓝牙技术的车辆监控系统电路设计
时间:2026-03-07
Diodes推出 80V 低 IQ 理想二极管控制器,可...
时间:2026-03-07
智能蓝牙电路设计图集锦 —电路图天天读(6...
时间:2026-03-07
彩灯电路
时间:2026-03-05
三相异步电动机原理
时间:2026-03-04
三相异步电动机的七种调速方式
时间:2026-03-04
转角测量电路
时间:2026-03-05
经典的正弦波发生电路
时间:2026-03-05
电动机单线远程正反转控制电路图
时间:2026-03-04
USB转232电路图
时间:2026-03-04
电度表的工作原理
时间:2026-03-04
电风扇红外遥控器2
时间:2026-03-04
三相异步电动机的拆装详讲
时间:2026-03-04