DAS即直连方式存储,英文全称是DirectAttachedStorage。中文翻译成“直接附加存储”。顾名思义,在这种方式中,存储设备是通过电缆(通常是SCSI接口电缆)直接到服务器的。I/O(输入/输入)请求直接发送到存储设备。DAS,也可称为SAS(Server-AttachedStorage,服务器附加存储)。它依赖于服务器,其本身是硬件的堆叠,不带有任何存储操作系统。
DAS的适用环境为:
1)服务器在地理分布上很分散,通过SAN(存储区域网络)或NAS(网络直接存储)在它们之间进行互连非常困难时(商店或银行的分支便是一个典型的例子);
2)存储系统必须被直接连接到应用服务器(如MicrosoftClusterServer或某些数据库使用的“原始分区”)上时;
3)包括许多数据库应用和应用服务器在内的应用,它们需要直接连接到存储器上,群件应用和一些邮件服务也包括在内。
典型DAS结构如图所示:

DAS
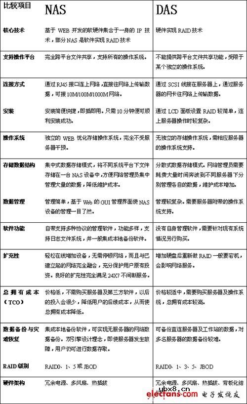
对于多个服务器或多台PC的环境,使用DAS方式设备的初始费用可能比较低,可是这种连接方式下,每台PC或服务器单独拥有自己的存储磁盘,容量的再分配困难;对于整个环境下的存储系统管理,工作烦琐而重复,没有集中管理解决方案。所以整体的拥有成本(TCO)较高。目前DAS基本被NAS所代替。下面是DAS与NAS的比较。

中点箝位三电平双PWM变换器电路
时间:2026-03-07
采用CD4011的警察警报器制作
时间:2026-03-07
利用简单元件制作可视门铃
时间:2026-03-07
基于数字电路的多路抢答器设计
时间:2026-03-07
四款复读机电路
时间:2026-03-07
一个模拟电压采样保持电路
时间:2026-03-07
正弦交流电信号变为锯齿波电信号的电路
时间:2026-03-07
NE555时基集成电路实验
时间:2026-03-07
NMOS驱动电路
时间:2026-03-07
PMOS驱动电路
时间:2026-03-07
什么是追踪缓存/转接卡?
时间:2026-03-06
瞬间抑制二极管(TVS)/瞬间抑制二极管(TVS)是...
时间:2026-03-04
什么是EPIC
时间:2026-03-06
什么是联合并行处理二级缓存?
时间:2026-03-06
什么是Speculative execution/SQRT?
时间:2026-03-06
什么是霍尔传感器
时间:2026-03-05
双向二极管起什么作用?
时间:2026-03-04
半导体材料的主要种类有哪些?
时间:2026-03-04
高级封装,高级封装是什么意思
时间:2026-03-04
数字比较器,数字比较器是什么意思
时间:2026-03-04