P1 基于三绕组变压器的三端口变换器
可见图一所示,在一个磁芯上有三个紧密耦合的绕组,三个绕组分别连接到三个全桥上。三个全桥基于DAB的移相控制思想,通过调节三个全桥之间的移相角度来实现功率的传递。通俗的讲,先通过确定其中一个全桥作为其它两个全桥的移相参考角度,其它两个以它为参考开始滞后或超前移相工作。其中滞后的H桥是为负载,此时它吸收了功率。
另外一个全桥可以设置为超前移相,那么它就是作为源,也可以设置相位滞后,作为作为系统的负载。在任意一个状态里面三个全桥的输出和输入都可以改变移相的角度来选择作为源或载,这里就是利用了DAB变换器的闭环的功率流向易于控制的优点,在这里我只是简单的介绍了这个拓扑的控制方法的大概思路,更多的控制方法大家请查看具体文献。毕竟今天主题不是它~

(图一 基于变压器三绕组耦合的三全桥三端口变换器)
P2 三端口功率变换器的思考
我们顺着上文中三端口的变换器实现思想,把思路再开阔一些。如果一个系统有三个功率方向,可以满足三个方向上输入输出方向切换,又可以任意选择来做源或载。那就很有意思了。
比如在电池储能这种应用场景,有AC源,电池(直流)和系统中的直流负载。那就可以存在AC同时对电池和负载提供功率,当AC异常时也可以由电池为AC和负载提供功率,甚至其它的功率流动方向。
总之这三个端口的功率都可以任意方向的流动,因此它就可以非常灵活的应用在一些特殊需要的场合,比如房车应用:由AC作为电源,为车内负载和电池充电。当没AC时,由电池为车内负载和逆变器提供功率。如果您的思路更加开阔,在某些需要高可靠性的场合要求两种不同形式的功率输入。

(图二 三端口功率变换器的拓扑)
实现方法:
通过双向AC/DC来链接直流高压母线和电网,再使用两个双向dcdc变换器来实现对直流母线的功率进行双向变换。从系统的角度来说,由于三个端口的变换器共用的是原边的直流母线,而且直流母线上存在较大容量的电容器,所以是可以看成三个独立拓扑,系统控制是解耦状态。所以这就给功率控制带了极高的灵活性和自由度,两个双向DCDC变换器都采样了输入和输出的电压和电流,在各自的功率控制上分别都能实现恒压/恒流/恒功率的控制。这样就可以很方便的设置两个DCDC变换器的输入和输出功率,不管是正向还是负向都是可控的状态。AC/DC整流逆变器,这一级的工作状态的切换也是可以无缝切换的,通过限制ID/IQ的值也可以达到限制输入和输出功率的目的,所以从这些实现来看,三个方向的功率变化都是双向的,并且功率和流向可控的。
AC/DC部分:
整流逆变部分使用的是由dq和svm控制的T型三电平拓扑

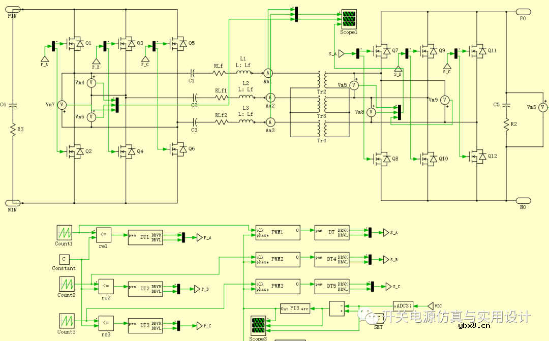
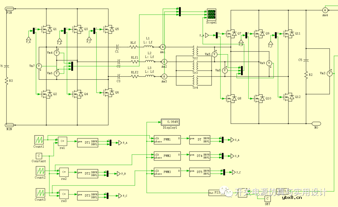
DC/DC部分:
这一部分使用了三相半桥DAB变换器,在原边和副边都是用三个半桥,其高低端驱动互补,通过调整原边半桥的驱动和副边半桥对应的驱动的移相角度来实现功率的传输和控制,可见下图所示:

移相控制波形:

为了简单的说明系统原理,我模拟了这么一种情况:AC输入,电池输入,负载30kw的一种工况。其中AC和DC源各负载了部分功率,为了简单的实现,这里没有加入恒功率控制模块,各位大佬可以自行增加即可。关于其他工况只需调整DCDC移相方向即可实现,各位可以自行测试。
模型全部:

(系统)

(负载部分)

(DC源部分)
运行结果:
整流:

负载dcdc

源dcdc

玻璃釉电容器的结构与特点
时间:2026-03-05
电容器入门教程
时间:2026-03-05
关于STM32WL LSE 添加反馈电阻后无法起振的...
时间:2026-03-05
暑期买元器件下单立减还送华为P30pro
时间:2026-03-05
电阻的标称阻值和允许偏差
时间:2026-03-05
使用过滤器电容器和诱导器来抑制受辐射的EM...
时间:2026-03-05
LED固晶机龙头直面“寒冬”
时间:2026-03-05
浅谈高压贴片电容分类与性能参数
时间:2026-03-05
聚四氟乙烯电容器的结构与特点
时间:2026-03-05
漆膜电容器的结构与特点
时间:2026-03-05