4 电荷泵
电荷泵(charge pump),也称为开关电容式电压变换器,是一种利用所谓的“快速”(flying)或“泵送”电容(而非电感或变压器)来储能的DC-DC(变换器)。
4.1 电荷泵工作原理
首先我们简单讲解下电荷泵基础工作原理,也就是自举电路原理。
设D1、D2为理想二极管。
1)Vb输出0V时,Va向C1、C2电容充电,最终C1、C2电压为Va;
2)Vb输出Vb时,C1电压突变为Va+Vb。此时C2为Va,小于C1电压。C1向C2充电,最终C1、C2电压为Va+△V1;
3)Vb再次输出为0V,C1电压突变为Va+△V1-Vb。Va向C1电容充电,最终C1为为Va,C2为Va+△V1;
4)Vb再次输出Vb时,C1电压突变为Va+Vb。此时C2为Va+△V1,小于C1电压。C1向C2充电,最终C1、C2电压为Va+△V1+△V2;
5)以此类推,经过若干个周期后,Vc=Va+Vb。


同样若想获得一个更低的负压,该如何做呢?
原理是一样的,Va为负压,则调整二极管方向如下,最终Vc=Va-Vb。。

了解了电荷泵的工作原理。根据电力转换分类,我们将简单说下三种类型的电荷泵。
1)倍压型电荷泵。
2)稳压型电荷泵。
3)反向型电荷泵。
4.2 倍压型电荷泵
最常见的倍压型电荷泵为二倍压电荷泵。
二倍压电荷泵升压电路如下图所示:

二倍压电荷泵升压的工作原理就是自举电路原理的一样。只不过使用4个晶体管替代了二极管的作用。
1)VDD为输入供电电源,CF为flying电容,CL为储能电容,开关S1~S4可以由场效应管构成,它们由两路互补的时钟信号CLK1与CLK2控制,如下图所示。

2)在充电阶段,开关S1/S4闭合(导通),S2/S3打开(关断)。flying电容CF被充电到输入电压VDD,并储存能量,储存的能量将在下一个放电阶段被转移。储能电容CL,在上一个放电周期就已经被从CF转移过来的能量充电到2VDD电压,并提供负载电流。

3)在放电阶段,开关S1/S4打开,S2/S3闭合。CF的两端的总电压现在成为2VDD(这也是二倍压电荷泵名称的由来)。然后,CF放电将充电阶段存储的能量转移到CL,并且提供负载电流。

如果我们想使用电荷泵获得更多倍数的电压该如何做呢?
使用自举电路套娃即可,如下图所示。

4.3 稳压型电荷泵
稳压型电荷泵相当于倍压型电荷泵+调整电路。
我们充电宝一般就使用的就是稳压型电荷泵。同学们可以想想是为什么?
一般有倍压型电荷泵+开关调整和倍压型电荷泵+LDO两种。
4.3.1 开关调整稳压型电荷泵
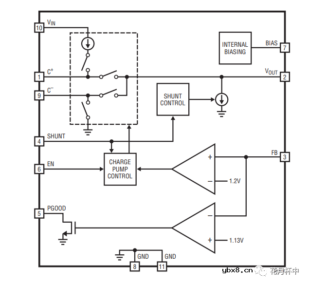
开关调整稳压型电荷泵工作原理与Buck型DC/DC类型。当Vout<设定电压时,进入充电阶段。当Vout>设定电压时,进入放电阶段。下图为一典型的开关调整稳压型电荷泵框图 。

4.3.1 LDO稳压型电荷泵
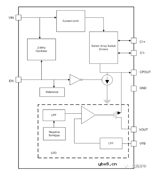
LDO稳压型电荷泵工作原理为将电源倍压完成后,通过LDO稳压输出。下图为一典型的LDO稳压型电荷泵框图 。

4.4 反向型电荷泵
反向型电荷泵的作用就是正电源转负电源或负电源转正电源。
掌握了倍压型电荷泵后,再看反向型电荷泵就简单了。相等于调整了开关的接地位置。工作原理如下:
1)充电阶段,开关S1/S2闭合(导通),S3/S4打开(关断)。flying电容CF被充电到输入电压Vin。
2)放电阶段,开关S1/S2打开(关断),S4/S4闭合(导通)。flying电容CF电压翻转为-Vin,放电给储能电容CL。Vout=-Vin。

同学们可以思考下如何想要获得反向倍压电荷泵和反向稳压电荷泵?
4.5 电荷泵的优劣势
1)成本
电荷泵的控制电路简单,电容成本也低于电感,故设计复杂度及成本上电荷泵都具有优势。
2)效率
非调整型的电荷泵的效率一般高于电感性开关稳压器;
调整型的电荷泵的效率是低于电感性开关稳压器。
3)噪声
非调整型的电荷泵的噪声一般高于电感性开关稳压器;
调整型的电荷泵的噪声是低于电感性开关稳压器。
4)面积及EMI
电荷泵不使用电感,电容面积也小于电感,故EMI及面积上具有优势。
5)输出电流
电荷泵储能器件为电容,没有续流,故输出电流较低。

PN结二极管的工作原理/特性和应用
时间:2026-03-07
东芝研讨会解读肖特基势垒二极管的特性、选...
时间:2026-03-07
如何设计微波或光子通信中的非互易设备?
时间:2026-03-07
微波混频电路仿真设计
时间:2026-03-07
分享一个限流恒流电路
时间:2026-03-07
西门子S7-200 CPU输入/输出接线说明步骤
时间:2026-03-07
光电二极管工作原理,如何在电路中使用光电...
时间:2026-03-07
普通二极管与稳压管的区别
时间:2026-03-07
如何测量开关二极管的质量
时间:2026-03-07
复位与JTAG接口电路设计图
时间:2026-03-07
玻璃釉电容器的结构与特点
时间:2026-03-05
电容器入门教程
时间:2026-03-05
关于STM32WL LSE 添加反馈电阻后无法起振的...
时间:2026-03-05
暑期买元器件下单立减还送华为P30pro
时间:2026-03-05
电阻的标称阻值和允许偏差
时间:2026-03-05
使用过滤器电容器和诱导器来抑制受辐射的EM...
时间:2026-03-05
LED固晶机龙头直面“寒冬”
时间:2026-03-05
浅谈高压贴片电容分类与性能参数
时间:2026-03-05
聚四氟乙烯电容器的结构与特点
时间:2026-03-05
漆膜电容器的结构与特点
时间:2026-03-05