微型电机驱动电路原理分析及实验
以下所述电路用于3V供电的微型直流电机的驱动,这种电机有两根引线,更换两根引线的极性,电机换向。该驱动电路要求能进行正反转和停止控制。
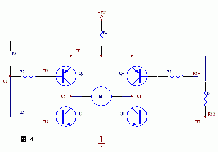
电路一
如下图所示,些电路是作者最初设计的电路,P1.3、P2.2和P2.4分别是51单片机的IO引脚。设计的工作原理是:当P1.3高电平、P2.2和P2.4都为低电平时,电机正转。此时,Q1和Q4导通,Q2和Q3截止,电流注向为+5VàR1àQ1àMàQ4;当P1.3低电平、P2.2和P2.4都为高电平时,电机反转。此时,Q2和Q3导通,Q1和Q4截止。P2.2为高电平同时P2.4为低电平时,电路全不通,电机停止。
图中电阻:R1=20Ω,R2=R3=R4=510Ω





相关热词:#电机驱动
两个稳压二极管串联和并联的问题
时间:2026-03-07
稳压二极管原理及使用_稳压二极管怎么使用(...
时间:2026-03-07
稳压二极管的主要参数_稳压二极管使用电路图...
时间:2026-03-07
稳压二极管是如何稳压_稳压二极管工作原理是...
时间:2026-03-07
稳压二极管是什么_教你读稳压二极管的规格书
时间:2026-03-07
ss510二极管介绍_ss510二极管参数资料分享
时间:2026-03-07
高频二极管有哪些_高频二极管型号大全
时间:2026-03-07
高频二极管和低频二极管的区别及参数分析
时间:2026-03-07
电力二极管的工作原理
时间:2026-03-07
电力二极管的工作特性
时间:2026-03-07
彩灯电路
时间:2026-03-05
三相异步电动机原理
时间:2026-03-04
三相异步电动机的七种调速方式
时间:2026-03-04
转角测量电路
时间:2026-03-05
经典的正弦波发生电路
时间:2026-03-05
电动机单线远程正反转控制电路图
时间:2026-03-04
USB转232电路图
时间:2026-03-04
电度表的工作原理
时间:2026-03-04
电风扇红外遥控器2
时间:2026-03-04
三相异步电动机的拆装详讲
时间:2026-03-04