一、鼠笼式电动机直接启动
1、接触器自锁及过载保护

合上电源开关QS,按下启动按钮SB2,交流接触器KM得电,其主触头闭合接通电源,电动机启动。
2)松开启动按钮SB2,控制电路通过接触器常开辅助触点KM自锁。按下停止按钮SB1,电动机停止运转。
3)FU1、 FU2为线路短路保护,热继电器FR为电动机过载保护。
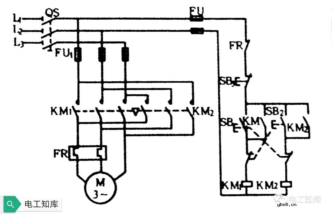
2、接触器联锁正反转

合上电源开关QS,按下正转起动按钮SB2,接触器KM1得电动作并自锁,电动机正转。
2)按下停止按钮SB1,正转控制回路断开。按下反转启动按钮SB3,接触器KM2得电动作并自锁,电动机反向运转。
3)为保证接触器KM1与KM2线圈不会同时得电,KM1和KM2常闭辅助触点分别串接在对方线圈回路中进行互锁。
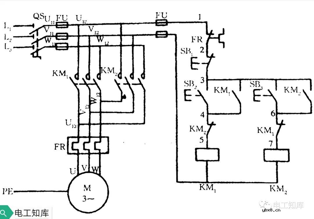
3、按钮联锁正反转

复合按钮SB1、SB2的动作特点是先断后合,保证了正反转接触器主触头 KM1与KM2不会因同时闭合而发生两相短路。
2)应当注意:当正转接触器发生故障,其主触点熔住不能脱开时,直接操作反转启动按钮SB2进行换向,会产生两相短路事故。
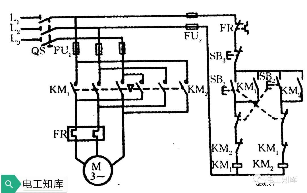
4、双重联锁正反转

双重联锁正反转控制电路既有接触器的常闭触点互锁,又有复合按钮的常闭触点互锁。不用按停止按钮而直接按下正反转按钮换向,也可以避免电源的短路故障,操作方便,同时安全性提高。
二、鼠笼式电动机降压启动
1、手动控制串电阻降压启动

1)合上电源开关QS1,电动机通过串联电阻接到电源上降压启动。
2)待电动机转速达到一定值时,合上开关QS2短接串联电阻R,使电动机在额定电压下正常运行。
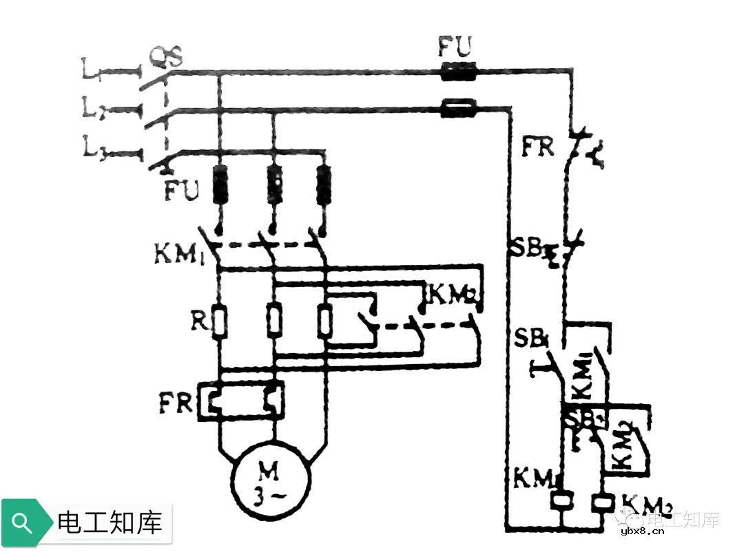
2、接触器控制串联电阻降压启动

合上电源开关QS,按下启动按钮SB1,接触器KM1得电,KM1主触头闭合,电动机通过串联电阻降压启动。同时KM1常开触头闭合自锁。
2)待电动机达到一定转速时,按下按钮SB2,接触器KM2得电,其主触头闭合,电动机因电阻R被短接开始全压运转。KM2常开触头闭合自锁。
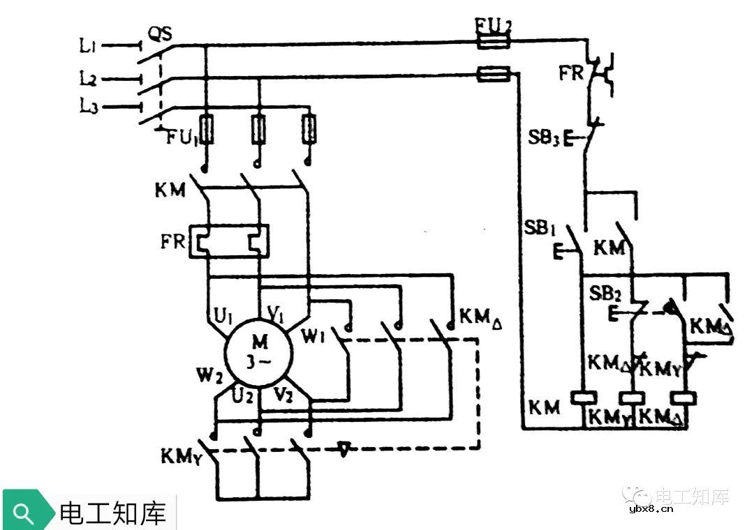
3、接触器控制丫-△降压启动

合上电源开关QS,按下启动按钮SB1,接触器KM得电,KM主触头闭合。同时接触器KM丫得电,KM丫主触头闭合,电动机定子绕组接成星形启动。KM常开触头闭合自锁。KM丫常闭触头断开进行联锁。
2)待电动机转速达到一定值时,按下控制按钮SB2,接触器KM丫线圈失电,KM丫主触头断开,同时接触器KM△线圈得电,KM△主触头闭合,电动机定子绕组改接成三角形正常运行。
3)接触器KM丫和KM△的辅助触点分别串接在对方线圈回路中进行互锁。
4、手动控制自耦变压器降压启动

合上电源开关QS1,将开关QS2迅速扳到启动位置,使电动机定子绕组与自耦变压器的副边相连,进行降压启动。
2)待电动机转速达到一定值时,将开关QS2从启动位置迅速扳到运行位置,电动机与自耦变压器脱离,直接与电源相接,在额定电压下运转。
三、绕线式电动机启动控制
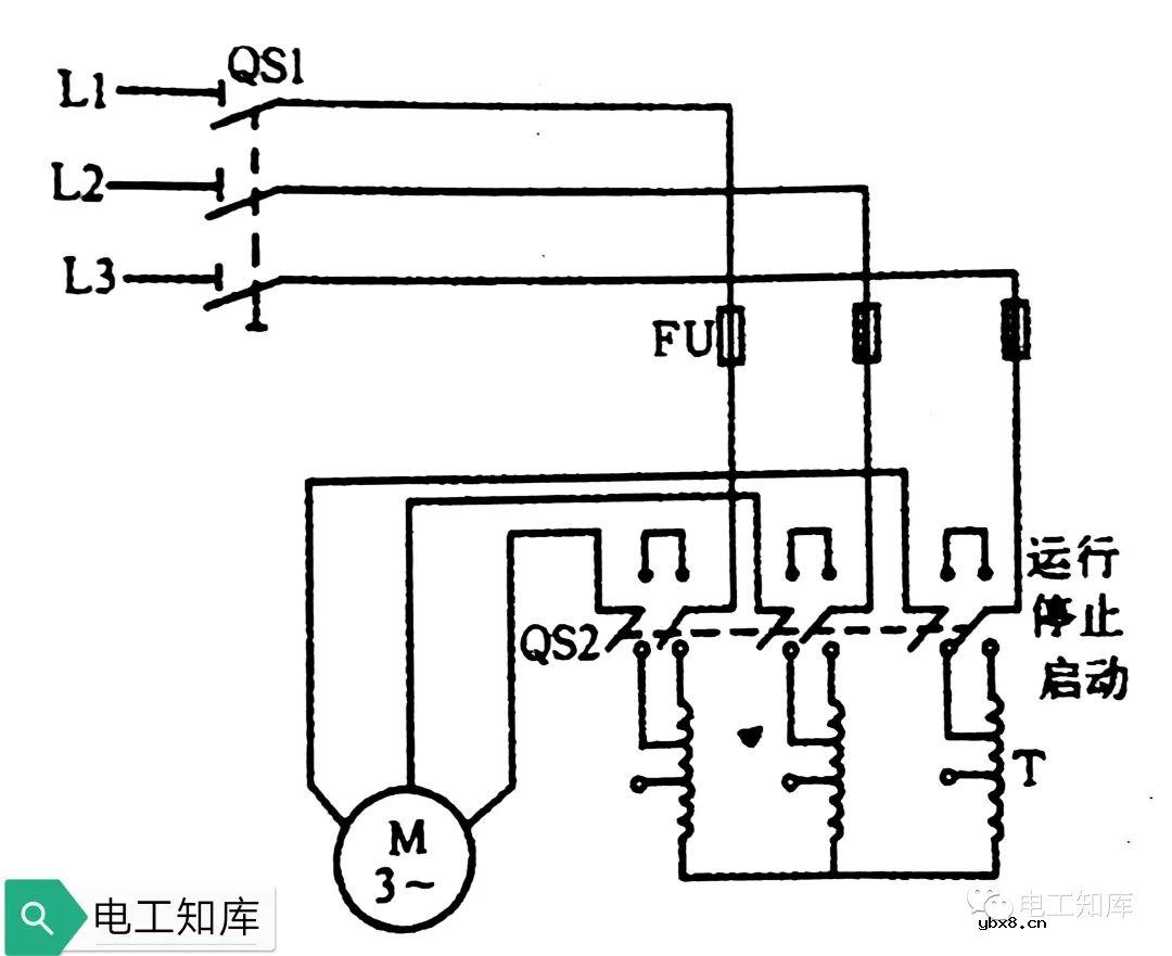
1、手动启动控制

启动变阻器通过集电环与碳刷接入绕线型电动机转子电路。 启动前将变阻器调到最大位置,使电阻全部接入转子电路。
2)合上电源开关QS,电动机开始转动,随着转速升高,逐步将启动电阻减小。当全部电阻除去时启动完毕,利用提起电刷和短路集电环的装置将转子绕组短路,同时使电刷离开集电环,以减少电刷与集电环的磨损。
3)当电动机停止使用时,必须把手柄放在启动位置,使三个接头和集电环断开,并恢复电刷和集电环的接触,将启动变阻器全部电阻接入转子电路,以便下次启动。
2、频敏变阻器启动控制

自动控制
(1)将转换开关SA扳到自动位置A,按下启动按钮SB1,接触器KM1得电并自锁,电动机转子串入频敏变阻器启动。
(2)在接通电源的同时,时间继电器KT得电,经过整定的延时后,KT的常开延时闭合触头闭合,中间继电器KA得电并自锁,同时接触器KM2得电动作,其主触头将频敏变阻器短接,启动完毕。
(3)在启动过程即KT延时整定的时间内,中间继电器KA的两对常闭触头将主电路中热继电器FR的发热元件短接。启动结束后,中间继电器KA得电动作,其常闭触头断开,热继电器的发热元件才接入主电路工作,以免启动过程较长,热继电器过热产生误动作。
2)手动控制
将转换开关SA扳到手动位置M,此时时间继电器KT将不起作用,利用按钮SB2手动控制中间继电器KA和接触器KM2的动作。电动机启动时间由按下启动按钮SB1与按下按钮SB2时间的间隔长短来决定。
继电器几个典型常用的接线图
时间:2026-03-06
为什么直流继电器要并联二极管呢?
时间:2026-03-06
更换或使用继电器时需要注意哪些事项?
时间:2026-03-06
学习PCB设计需要知道的16个原则
时间:2026-03-06
光伏控制器简介
时间:2026-03-06
PLC现场安装和维护的注意事项介绍
时间:2026-03-06
继电器的工作原理以及驱动电路解析
时间:2026-03-06
三菱PLC功能指令介绍(二)
时间:2026-03-06
三菱PLC辅助继电器和定时器介绍
时间:2026-03-06
HTCC:半导体封装的理想方式
时间:2026-03-06
关于STM32WL LSE 添加反馈电阻后无法起振的...
时间:2026-03-05
电阻的标称阻值和允许偏差
时间:2026-03-05
浅谈高压贴片电容分类与性能参数
时间:2026-03-05
玻璃釉电容器的结构与特点
时间:2026-03-05
瓷介电容器的结构与特点
时间:2026-03-05
电解电容器的结构与特点
时间:2026-03-05
超级电容器在汽车控制中的应用
时间:2026-03-05
表贴电容的分类
时间:2026-03-05
告诉你电容器那些鲜为人知的秘密
时间:2026-03-05
合金电阻与贴片电阻有什么区别?你知道合金...
时间:2026-03-05