1.开关电源的定义
输入交流电压(AC)经由整流滤波以后可获得一高压的直流电压(DC=1.4AC),此电压接入交换元件当做开关使用在20KHZ~100KHZ的高频状态。这时直流高压会被切割成高频的方波信号,这个方波信号经由功率隔离变压器,在二次侧可以获得事先所设定的电压值,然后再经由整流与滤波就可以获得所需的直流输出电压。开关电源的方框图如下:

2.开关电源的分类
开关电源按照输入电压与输出电压的类型可以分为四类,即DC-DC,AC-DC,DC-AC,AC-AC。其中DC-AC,AC-AC在实际应用中很少见到,本文叙述从略。
2.1 DC/DC变换
将固定的直流电压变换成可变的直流电压,也称为直流斩波。斩波器的工作方式有两种,一是脉宽调制方式Ts不变,改变ton(通用),二是频率调制方式,ton不变,改变Ts(易产生干扰)。其具体的电路由以下几类:
(1) Buck电路——降压斩波器,其输出平均电压Uo小于输入电压Ui,极性相同。
(2) Boost电路——升压斩波器,其输出平均电压Uo大于输入电压Ui,极性相同。
(3) Buck-Boost电路——降压或升压斩波器,其输出平均电压Uo大于或小于输入电压Ui,极性相反,电感传输。
(4) Cuk电路——降压或升压斩波器,其输出平均电压Uo 大于或小于输入电压UI,极性相反,电容传输。
2.2 AC/DC变换
AC/DC变换是将交流变换为直流,其功率流向可以是双向的,功率流由电源流向负载的称为“整流”,功率流由负载返回电源的称为“有源逆变”。AC/DC变换器输入为50/60Hz的交流电,因必须经整流、滤波,因此体积相对较大的滤波电容器是必不可少的,同时因遇到安全标准(如UL、CCEE等)及EMC指令的限制(如IEC、FCC、CSA),交流输入侧必须加EMC滤波及使用符合安全标准的元件,这样就限制AC/DC电源体积的小型化,另外,由于内部的高频、高压、大电流开关动作,使得解决EMC电磁兼容问题难度加大,也就对内部高密度安装电路设计提出了很高的要求,由于同样的原因,高电压、大电流开关使得电源工作消耗增大,限制了AC/DC变换器模块化的进程,因此必须采用电源系统优化设计方法才能使其工作效率达到一定的满意程度。
3.常用的拓扑结构
3.1 单端反激变换器
3.1.1电路拓扑图

3.1.2 电路原理
其变压器T1起隔离和传递储存能量的作用,即在开关管Q开通时Np储存能量,开关管Q关断时Np向Ns释放能量。在输出端要加由电感器Lo和两Co电容组成一个低通滤波器,变压器初级需有Cr、Rr和Dr组成的RCD漏感尖峰吸收电路。输出回路需有一个整流二极管D1。由于其变压器使用有气隙的磁芯,故其铜损较大,变压器温相对较高。并且其输出的纹波电压比较大。但其优点就是电路结构简单,适用于200W以下的电源且多路输出交调特性相对较好。
3.2 双管反激变换器
3.2.1电路拓扑图

3.2.2 电路原理
其变压器T1起隔离和传递储存能量的作用,即在开关管Q1、Q2开通时Np储存能量,开关管Q1、Q2关断时Np向Ns释放能量,同时Np的漏感将通过D2、D3返回给输入,可省去RCD漏感尖峰吸收电路。在输出端要加由电感器Lo和两Co电容组成一个低通滤波器。输出回路需有一个整流二极管D1(最好使用恢复时间快的整流管)。
3.2.3工作特点
a、在任何工作条件下,为使两个调整管所承受的电压不会超过Vs+Vd (Vs:输入电压;Vd:D2、D3的正向压降,),D2、D3必须是快恢复管(当然用超快恢复管更好)。
b、在反激开始时,储存在原边Np的漏电感的能量会经D2、D3反馈回输入,系统能量损失会小,效率高。
c、在与单端反激变换器相比,无需RCD吸收电路;功率器件可选择较低的耐压值;功率等级也会很大。
d、在轻载时,如果在“开通”周期储存在变压器的原边绕组显得过多的能量,那么在“关断”周期会将过多的能量能量反馈到输入。
3.3 单端正激变换器
3.3.1电路拓扑图

3.3.2电路原理
其变压器T1起隔离和变压的作用,在输出端要加一个电感器Lo(续流电感)起能量的储存及传递作用,变压器初级需有复位绕组Nr(此点上我对一些参考书籍存疑,当然有是最好,实际应用中考虑到变压器脚位的问题)。在实际使用中,我也发现此绕组也用RCD吸收电路取代亦可,如果芯片的辅助电源用反激供给则也可削去调整管的部分峰值电压(相当一部份复位绕组)。输出回路需有一个整流二极管D1和一个续流二极管D2。由于其变压器使用无气隙的磁芯,故其铜损较小,变压器温升较低。并且其输出的纹波电压较小。
3.4 双管正激变换器
3.4.1电路拓扑图

3.4.2电路原理
其变压器T1起隔离和变压的作用,在输出端要加一个电感器Lo(续流电感)起能量的储存及传递作用,变压器初级无需再有复位绕组,因为D1、D2的导通限制了两个调整管关断时所承受的电压。输出回路需有一个整流二极管D3和一个续流二极管D4(其中D3、D4均最好选用恢复时间快的整流管)。输出滤波电容Co应选择低ESR(等效电阻)大容量,有利于降低纹波电压(当然这对于其它拓扑结构的也是这样要求)。
3.4.3工作特点
A、在任何工作条件下,为使两个调整管所承受的电压不会超过Vs+Vd (Vs:输入电压;Vd:D1、D2的正向压降,),D1、D2必须是快恢复管;
B、在与单端正激变换器相比,无需复位电路,有利于简化电路和变压器设计;功率器件可选择较低的耐压值;功率等级也会很大,据我所知现在很多大功率等级的通信电源及电力操作电源都选用了这种电路。
C、两个调整管工作状态一致,同时处通态或断态。我个人建议在大功率等级电源中选用此种电路,主要是调整管好选。
3.5 推挽式变换器
3.5.1电路拓扑图

3.5.2电路原理
其变压器T1起隔离和传递能量的作用。在开关管Q1开通时,变压器T1的Np1绕组工作并耦合到付边Ns1绕组,开关管Q关断时Np向Ns释放能量;反之亦然。在输出端由续流电感器Lo和D1、D2付边整流电路。开关管两端应加一RC组成的开关管关断时所产生的尖峰吸收电路。
3.5.3工作特点
a、在任何工作条件下,调整管都承受的两倍的输入电压。所以此电路多用于大功率等级的DC/DC电源中,这样才有利于选材料。
b、两个调整管都是相互交替打开的,所以两组驱动波形相位差要大于180°(一般书上说差等于180°),因为要存在一定死区时间。
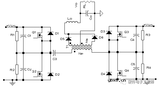
3.6 半桥变换器
3.6.1电路拓扑图

3.6.2电路原理
其变压器T1起隔离和传递能量的作用。开关管Q1导通时,Np绕组上承受一半的输入电压,付边绕组电压使D1导通;反之亦然。输出回路D1、D2、Lo、Co共同组成了整流滤波电路。
此电路减小了原边调整管的电压应力,所以是目前比较成熟和常见的电路;如PC Power 70%以上、电子镇流器60%都使用此电路。
3.7 全桥变换器
3.7.1电路拓扑图

3.7.2电路原理
此电路多用于大功率等级电源中,目前国内许多研究机构都在此电路是做改造,但对于多数的电源生产厂商来说此电路成熟的产品市场占有率很低,自身设计投入开发成本会很高。
继电器几个典型常用的接线图
时间:2026-03-06
为什么直流继电器要并联二极管呢?
时间:2026-03-06
更换或使用继电器时需要注意哪些事项?
时间:2026-03-06
学习PCB设计需要知道的16个原则
时间:2026-03-06
光伏控制器简介
时间:2026-03-06
PLC现场安装和维护的注意事项介绍
时间:2026-03-06
继电器的工作原理以及驱动电路解析
时间:2026-03-06
三菱PLC功能指令介绍(二)
时间:2026-03-06
三菱PLC辅助继电器和定时器介绍
时间:2026-03-06
HTCC:半导体封装的理想方式
时间:2026-03-06
关于STM32WL LSE 添加反馈电阻后无法起振的...
时间:2026-03-05
电阻的标称阻值和允许偏差
时间:2026-03-05
浅谈高压贴片电容分类与性能参数
时间:2026-03-05
玻璃釉电容器的结构与特点
时间:2026-03-05
瓷介电容器的结构与特点
时间:2026-03-05
电解电容器的结构与特点
时间:2026-03-05
超级电容器在汽车控制中的应用
时间:2026-03-05
表贴电容的分类
时间:2026-03-05
告诉你电容器那些鲜为人知的秘密
时间:2026-03-05
合金电阻与贴片电阻有什么区别?你知道合金...
时间:2026-03-05