安规电容的应用是十分广泛,广泛应用于小家电产品、电源产品、机电马达,LED灯饰、充电器、不间断电源等。
①抑制电磁干扰
抗电磁干扰是X电容最常见的作用,一般两根引脚跨接在零线和火线之间,适用于高频、直流、交流、耦合,跨接脉冲电路中,能够能承受过压冲击,一般与电阻并联使用,目的是起到泄放电荷作用;

②阻容降压
阻容降压也是X电容经常用到的,特别对于成本低廉成品,电容降压的工作原理是利用电容在一定的交流信号频率下产生的容抗来限制最大工作电流。同时在电容器上串联一个阻性元件,则阻性元件两端所得到的电压和它所产生的功耗完全取决于这个阻性元件的特性。因此,电容降压实际上是利用容抗限流,而电容器实际上起到一个限制电流和动态分配电容器和负载两端电压的角色。如下图:

③滤波
X2安规电容器可以用作直流滤波使用,可以并联使用。
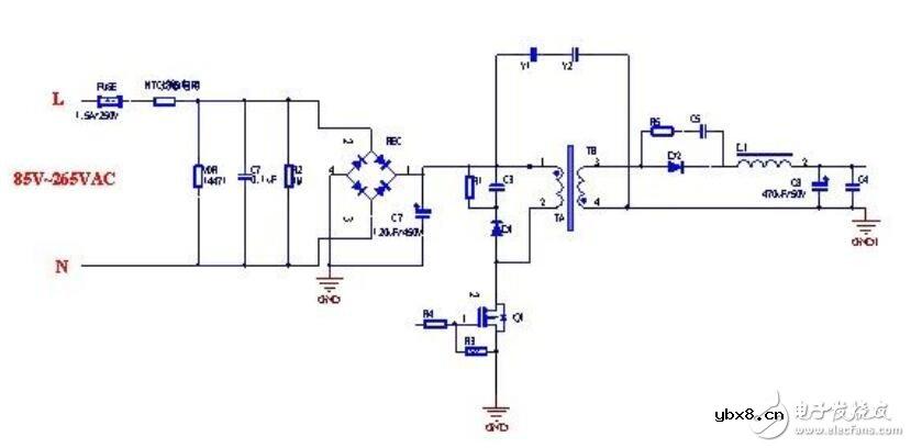
很多隔离式开关电源在初级和次级上加Y电容是为了给次级的共模电流提供一个回路到初级,减少共模电流对输出的影响。Y电容串接在高压地和低压地之间,有时会采用两个Y电容串联是为了提高高压地和低压地之间之间的耐压,有时候会出现耐压不足的情况,导致安规电容打耐压过不了,可以选用高压陶瓷电容作为Y电容,Y电容通常接法有四种情况:
①输入端,和共模电感形成滤波器,L和N分别对PE加;
②储能大电容正负端对PE加;
③输出端对PE加;
④变压器原副边跨接。

安规电容分为X电容和Y电容。X电容:主要是用在L和N之前的电容。Y电容:用于L和G或N和G地间。在交流电源输入端,一般需要增加3个安规电容来抑制EMI传导干扰。下面随小编了解一下安规电容怎么接。
交流电源输入分为3个端子:火线(L)/零线(N)/地线(G)。在火线和地线之间以及在零线和地线之间并接的电容,一般统称为Y电容。这两个Y电容连接的位置比较关键,必须需要符合相关安全标准,以防引起电子设备漏电或机壳带电,容易危及人身安全及生命。它们都属于安规电容,从而要求电容值不能偏大,而耐压必须较高。一般情况下,工作在亚热带的机器,要求对地漏电电流不能超过0.7mA;工作在温带机器,要求对地漏电电流不能超过0.35mA。因此,Y电容的总容量一般都不能超过4700PF(472)。
Y电容外观多为橙色或蓝色,一般都标有安全认证标志(如UL、CSA等标识)和耐压AC250V或AC275V字样。然而,其真正的直流耐压高达5000V以上。
必须强调,Y电容不得随意使用标称耐压AC250V或者DC400V之类的普通电容来代用。
特别指出:作为安规电容的Y电容,要求必须取得安全检测机构的认证。
在火线和零线抑制之间并联的电容,一般称之为X电容。由于这个电容连接的位置也比较关键,同样需要符合相关安全标准。X电容同样也属于安规电容之一。根据实际需要,X电容的容值允许比Y电容的容值大,但此时必须在X电容的两端并联一个安全电阻,用于防止电源线拔插时,由于该电容的充放电过程而致电源线插头长时间带电。安全标准规定,当正在工作之中的机器电源线被拔掉时,在两秒钟内,电源线插头两端带电的电压(或对地电位)必须小于原来额定工作电压的30%。
作为安规电容之一的X电容,也要求必须取得安全检测机构的认证。X电容一般都标有安全认证标志和耐压AC250V或AC275V字样,但其真正的直流耐压高达2000V以上,使用的时候不要随意使用标称耐压AC250V或者DC400V之类的的普通电容来代用。
通常,X电容多选用纹波电流比较大的聚脂薄膜类电容。这种类型的电容,体积较大,但其允许瞬间充放电的电流也很大,而其内阻相应较小。
普通电容纹波电流的指标都很低,动态内阻较高。用普通电容代替X电容,除了电容耐压无法满足标准之外,纹波电流指标也难以符合要求。
矩阵切换器的控制方式
时间:2026-03-05
降压转换器使用陶瓷输出电容器
时间:2026-03-05
金属膜电容和其他电容的简单分类
时间:2026-03-05
矩阵切换器的输入/输出阻抗
时间:2026-03-05
矩阵切换器的输入/输出电平
时间:2026-03-05
分配器的支持分辨率/传输距离
时间:2026-03-05
车载显示屏的屏幕比例
时间:2026-03-05
分配器的输入接口/输出接口
时间:2026-03-05
车载显示屏的屏幕尺寸
时间:2026-03-05
KVM切换器的切换方式
时间:2026-03-05
玻璃釉电容器的结构与特点
时间:2026-03-05
关于STM32WL LSE 添加反馈电阻后无法起振的...
时间:2026-03-05
电阻的标称阻值和允许偏差
时间:2026-03-05
电容器连接到PCB电源层的过孔配置
时间:2026-03-05
电容器常见的故障有
时间:2026-03-05
并联电容器的补偿方式_安装并联电容器的目的
时间:2026-03-05
电容器组禁止什么合闸_电容器组失压属于什么
时间:2026-03-05
贴片电容材质有哪些_贴片电容材质NPO和COG区...
时间:2026-03-05
电容发热的原因是什么
时间:2026-03-05
多类型的电容是否可以统一为某一种类型的电...
时间:2026-03-05